• 1
  • 18
  • 19
  • 20
  • 21
  • 22
  • 23
Всичко свързано с тоците ми е слабост, опитайте се да ме затрудните.
batkoce - специалист
ср яну 22, 2025 5:17 pmgeocom написа:

TL431

Абе мислих за него ама май няма температурна компенсация и му дават цели 2% неточност...
Не е точно така. 2% не е неточност, а производствен толеранс. Освен това има предложения с по-малки отклонения.
Ето: https://store.comet.bg/Catalogue/Product/51309/

Изходно напрежение 2.5 ÷ 36V
Температурен коефициент 20ppm/°C
Толеранс на изх. напрежение 0.4%
Макс. ток на изхода 100mA
Мин. ток за регулация 1.0mA
Работна температура -40°C ~ 125°C
Lux Æterna - специалист
Един нагревател ако е навит бифилярно чак тогава може да се отнасяме към него като към идеален резистор. Аз лично се съмнявам, че напрежението от панелите плюс напрежението от самоиндукция на нагревателя ще успеят заедно да увредят транзистора. Трябва да е много студена зима с обилен сняг, ясно небе и максимално възможна ирадиация, че да се случи. В схемата показана от @Brum има такъв диод, но той е там основно заради дросела с ниско вътрешно съпротивление.

Поздрави
geocom - специалист
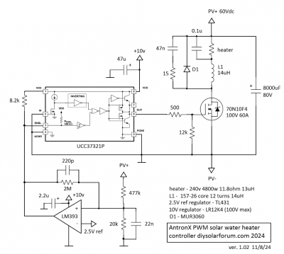
Ето една схема от друг форум но и там поддържат напрежението на панелите постоянно. Схемата не е моя но може да послужи на някого за идея. Не знам защо е само до 80 волта но форумът е за САЩ и Канада а там са на 110 волта.


Прикачен файл:
pwm_controller_v1.02c.png

Прикачен файл:
pwm_v1.01.jpg
hidrazin - майстор
ср яну 22, 2025 12:16 pmLux Æterna написа:
На моя IRFP 450 обещават, че са сложили тунелен диод вътре да го пази...
Какво, какво? А не са ли му шибнали вътре и някой ГЪН диод или PIN диод? :-D
А сега сериозно - вътре слагат шотки диод.
:partyman:
hidrazin - майстор
ср яну 22, 2025 8:54 pmgeocom написа:
Ето една схема от друг форум ...
Още на първо четене е по-добра от твоята.
Сложили са L1 за да намалят времето на нарастване на тока през нагревателя.
Заради двете почти еднакви индуктивности свързани последователно - тази на L1 + тази на самия нагревател са сложили и диод за да не убият транзистора.
Плюс RC верига и "заводски" драйвер за управление на транзистора - UCC3721 и го захранват с LR12K4
Гледам и те използват LM431 като източник на опорно напрежение. :)
:partyman:
P.S. Нямам си на идея що е само до 80V
Едва ли е щото мрежата им е 110V
То ако беше така, спокойно можеше да шибнат още един панел и да го докарат около 110V
brum - майстор
Щото кондензатора е до толкова. Лесно могат да я вдигнат и повече :) .

И защото 10 волтовият им регулатор е до 100 волта входно.

Аз за тия работи ползвам едни миниатюрни AC/DC захранвания дето на входа работят с 230/110 VAC по спецификации. Няколко теста показаха, че работи на същата изходна мощност дори и при 48VDC на входа.
hidrazin - майстор
ср яну 22, 2025 9:32 pmbrum написа:
Щото кондензатора е до толкова. Лесно могат да я вдигнат и повече

И защото 10 волтовият им регулатор е до 100 волта входно.
Не съм запознат и нищо не мога да твърдя, а само да гадая.
ср яну 22, 2025 9:32 pmbrum написа:
Аз за тия работи ползвам едни миниатюрни AC/DC захранвания...
Само за протокола - имам едни контролерчета за соларки дето измерват ток, напрежение, температура, имат два входа за състоянието на външни устройства, програмируем, MODBUS ...
Както и да е.
Интересното е че се захранват или с 5VDC или направо от панелите 200-1000VDC
Имат и вариант със захранване 300-1500VDC ... бах тез китайци. :-D
На всичкото отгоре индикаторите им са 7-сегментни, светодиодни... два реда по 4 индикатора.
Демек със сравнително голяма консумация в сравнение с течнокристален.
:partyman:
brum - майстор
ср яну 22, 2025 10:06 pmhidrazin написа:
Не съм запознат и нищо не мога да твърдя, а само да гадая.
На картинката ги пише тия работи :) .

Па китайците напреднаха. 1500 волта не ги плашат явно :) .
Lux Æterna - специалист
Загледах се в блоковата схема на драйвера ползван от @AntronX. Биполярни транзистори работят в паралел с мосфети за да формират изходния сигнал :shock: ! Тука много квантова кибернетика е вкарана и не е за мен. Ще си карам с простия драйвер и по-голям радиатор.

(Чел съм му темата без да съм регистриран и не виждах схемите и картинките. За пробите човека е обикалял със средновълново радио наоколо да си търси смущенията :-D )

Поздрави
brum - майстор
Туй е прост драйвер за мосфети. Какво има в него не е нужно да се задълбава :) .
  • 1
  • 18
  • 19
  • 20
  • 21
  • 22
  • 23

Тема "Нужен ли е МППТ контролер" | Включи се в дискусията:


Сподели форума:

Бъди информиран. Следвай "Направи сам" във Facebook:

Намери изпълнител и вдъхновения за дома. Следвай MaistorPlus във Facebook: