Ето го и моя вариант с 2 транзистора 
Прикачен файл
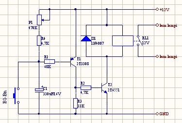
фоторезистора трябва да има съпротивление на светло под 15К и на тъмно над 100К.Добре е фоторезистора да е сложен до някой прозорец иначе ще става цветомузика нощно време:)
Автомат с вградено фотореле.jpg (102.79 KиБ) Видяна 19560 пъти
Прикачен файл
2сек-4мин
avtomat.jpg (25.42 KиБ) Видяна 19560 пъти
Последна промяна от ELEMENTAL на ср авг 06, 2008 7:34 am, променено общо 1 път.