Закупено от Практикер, но изгубих касовата и нема никакво напрежение на изхода.
Отворих го:

Платка AC-DC_220-5_ гръб.jpg (105.62 KиБ) Видяна 2463 пъти
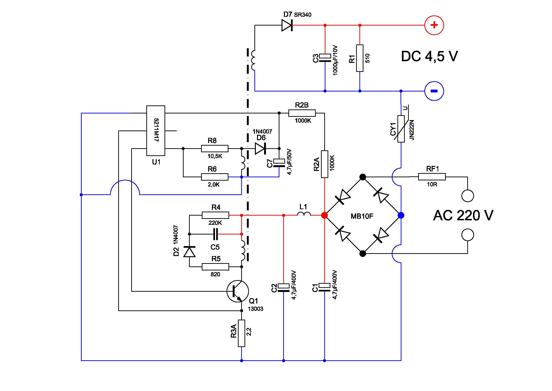
Направих и схема по платката:
И докато творих по схемата, гледам при спайките станало късо м-у R2B и D6.
Отворих го:
Прикачен файл:
Платка AC-DC_220-5_ гръб.jpg (105.62 KиБ) Видяна 2463 пъти
Направих и схема по платката:
И докато творих по схемата, гледам при спайките станало късо м-у R2B и D6.