От мобилни телефони до цифрови камери
kozl - майстор
Донесоха платка за ремонт с диагноза "късо съединение".
При смяна на стопяем предпазител 10А той веднага светвал и прекъсвал.
Толкова информация.
Прегледах платката и никъде не установих късо.
Почистих откритите места със спирт, свързах я с класически траф 220-24V и платката си работи.
Аз я монтирах обратно в механизма и вратата заработи - отваряне/затваряне.
И така към 40 дни е работила и пак късо. Но този път аз сменях предпазители на място и светва и изгаря.
И пак платката у нас и не можах да открия късо. Пак проба с трафа на 24V и товар крушка 24V/5W и платката работи.
Понеже изгорелите предпазителите са 10А и не открих признаци на обгаряне в слаботоковите части на платката, реших, че късото е в силовата част:

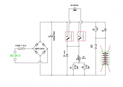
Прикачен файл:
Схема силова част_1.jpg

Възможно ли е някой от силовите елементи да прави късо и после да се възстановява :?

За сега смених кондензатора след греца и релетата като заподозрени и почистих пистите под релетата. Може някаква капка под релетата да е направила късо м-у пистите и като се изпари няма късо.

Следващите заподозрени:
Греца
Диода към релетата
Диода за акумулаторите. Акумулатори не се ползват, така че този може директно да го премахна заедно с резистора и ценера.
kr1100 - майстор
Ел. двигателя. Не знам за какваврата става въпрос и двигателя с какво се куплира -- редуктор- червячен с рейка външен /полуоткрит/ или затворен тип като за задвижване на сателитна паница.
kozl - майстор
ср яну 15, 2025 4:17 pmkr1100 написа:
Ел. двигателя. Не знам за какваврата става въпрос и двигателя с какво се куплира -- редуктор- червячен с рейка външен /полуоткрит/ или затворен тип като за задвижване на сателитна паница.
Не е от двигателя, забравих да пиша, че го бях откачил докато "цъфнаха" няколко предпазителя.
Или иначе обяснено платката беше в режим на късо, свързана само към захранването AC 24V.
iliya_i - майстор
Провери ли състоянието на релетата при късото? Може да е това, което ги управлява.
kozl - майстор
ср яну 15, 2025 6:31 pmiliya_i написа:
Провери ли състоянието на релетата при късото? Може да е това, което ги управлява.
Какво имаш в предвид :?
Ако са изправни няма състояние (комбинация), в което (която) да правят късо.
Имах съмнения за разкачени контактни пластини в релетата, които дават накъсо и при демонтаж и разместване на платката късото изчезва - пластините се наместват.
Може и това да е и след като ги смених релетата, то платката е отремонтирана. С времето ще се разбере.
Проба със сменените релета при разни положения и раздрусване не показа контакт м-у пиновете към + и - по схемата, така че не съм сигурен, че причината е в релетата :?
ESPACE - майстор
В някое от релетата ще е проблема, контакт залепва.
Николов Н. - специалист
Имал съм подобен случай. Взеимно блокиращи се релета. На едното обаче нагорял контакт, леко изкривен от нагряване и дава на късо, но не винаги и не пълно късо. Ако направи пак номер-виж ги.
hidrazin - майстор
ср яну 15, 2025 7:45 pmESPACE написа:
В някое от релетата ще е проблема, контакт залепва.
По тая схема няма такъв вариант. Както и да са залепнали и в каквато и да е комбинация.
Освен при закачен двигател и двигателя от време на време "запецва" или има някакъв механичен проблем и не му позволява да се върти.
И това си е най-вероятната причина.
И друго в подкрепа - всичките "светвания" на бАшона са били при монтирана платка.
Никога когато е била при kozl с откачен матор.
:partyman:
P.S. Някой бил имал случай... :lol: Първо да се научи да разбира и проследява елементарни вериги в схеми...
Lutchezar - майстор
Бих погледнал и кабела към двигателя. След като всичко друго изглежда да е наред...

Тема "Късо съединение в платка за управление на врата" | Включи се в дискусията:


Сподели форума:

Бъди информиран. Следвай "Направи сам" във Facebook:

Намери изпълнител и вдъхновения за дома. Следвай MaistorPlus във Facebook: