• 1
  • 5
  • 6
  • 7
  • 8
  • 9
  • 11
Най - вълнуващия въпрос зимно време.
ktch_1964 - специалист
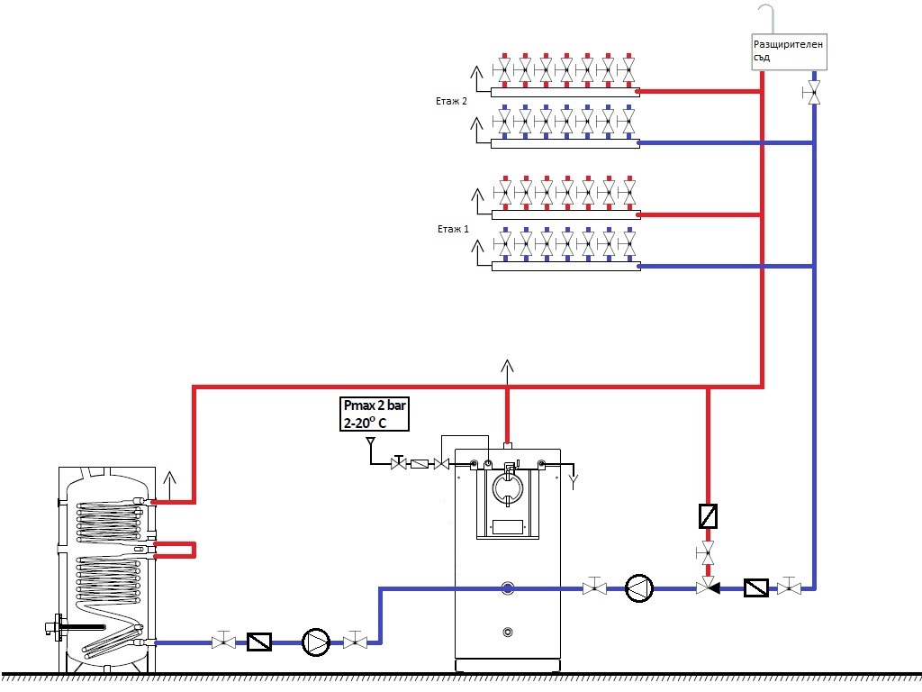
Не слагай никакви кранове преди разширителния съд , това са мерки за безопастност. Не слагай разширителния съд на място
където може да замръзне. В моя град има случай с взривила се камина , чийто съд е бил изкаран на терасата и е замръзнал.
Възвратната клапа на малкия кръг, към трипътния вентил, е излишна.На нейно място постави кран, а другата премести близо до помпата.
Имах проблем с една такава с пружинка. Помпата дърпаше от нея и при определени обороти се получаваше шум в тръбите. Махнах я, вместо да я слагам пред помпата.
Аз бих ползвал swing, но каквито и да сложиш, да бъдат пред помпите, помпата да бута в нея.
Не виждам кранове, но пък споменаваш за такива.
От байпас няма нужда. Демонтираш елемента, от корпуса на трипътния, връткаш крана на ухо, за който споменах и газ на котела.
Не се занимавай с обединяване на двете серпентини. Горната има достатъчна мощност, че да му прималее на котела. Ако ли пък половин бойлер не ви стигне, щото котела не смогва, значи сте за по голям бойлер.
Опаааа, турих очилата и видях кранчетата. Ма рисувай ги кат ората де!
addicted - специалист
Е проблем е че не знам как се рисуват нещата... карам на усет. На схемата няма възвратни клапи, има филтри. Ще намеря правилното означаване на нещата и ще я преправя.
addicted - специалист
Майсторчета, извинявам се че вече сигурно досаждам, но съм се хванал "Направи сам" и ме е страх да не направя някоя левашка грешка.
Та тръгнал съм да набавям разни детайли по системата. Засега съм избрал:
Антикондензен клапан Herz с пълно отделяне на байпаса.
Помпа за отоплителната инсталация Grundfos alpha2l 32/60
Помпа за кръга на бойлера Grundfos alpha2l 25/40
Възвратни клапи тип Swing.
У Филтри и кранове каквито има в магазина.
Вече имам монторани защитен клапан по температура с изнесен осезателно Honeywell, на аварийната серпентини, и клапан по температура Icma 3 bar на котела който е малко безсмислен за отворена система, но пък нищо не се знае.
Сега трябва да оборудвам две колектори кутии с по седем кръга, отначало мислех да взема месингови профилни колектори на 1", кранове и адаптпри за вложка. Сега гледам че има щамповани колектори с вградени кранове директно... Понеже като цена разликата не е много голяма те как са като качество и надеждност?
Видях също че има готов елемент кран-адаптор за вложка, който принципно спестява една връзка или едно слабо място, той удачен вариант ли е ако си взема месингови профилни колектори?
Последно че ставам нагъл, ако сложа кранове на всеки изход на колектора, има ли смисъл да слагам и на входа на колекторните кранове на 1", ако може да спестя някой лев?
Благодаря на всички който ми оказват помощ в това начинание.
addicted - специалист
Аз да ви държа в течение как се движат нещата.
Напазарих малко чаркаляци за отоплителната инсталация:
4 бр профилни месингови колектори с по 7 отвора.
4 бр крайни елементи за колектори.
4 бр автоматични обезвъздушители за колекторите.
30 бр кранчета с адаптори за 16мм алуминиева вложка.
1 бр Grundfos Alpha2L 25/40 заедно с холендри на 1".
1 бр Grundfos Alpha2L 32/60 заедно с холендри на 1 1/4".
1 бр контролер за помпи Salus PC12HW.

Също така си купих и над 250 квадрата гипскартон който монтирам в свободното си време, та снимки от инсталацията на парното ще има малко по нататък.
А трябва да набавя и още неща...
Rockeyto - помощник
пон сеп 03, 2018 6:00 pmaddicted написа:
Аз да ви държа в течение как се движат нещата.
Напазарих малко чаркаляци за отоплителната инсталация:
4 бр профилни месингови колектори с по 7 отвора.
4 бр крайни елементи за колектори.
4 бр автоматични обезвъздушители за колекторите.
30 бр кранчета с адаптори за 16мм алуминиева вложка.
1 бр Grundfos Alpha2L 25/40 заедно с холендри на 1".
1 бр Grundfos Alpha2L 32/60 заедно с холендри на 1 1/4".
1 бр контролер за помпи Salus PC12HW.

Също така си купих и над 250 квадрата гипскартон който монтирам в свободното си време, та снимки от инсталацията на парното ще има малко по нататък.
А трябва да набавя и още неща...
Сподели какво се случи с теб. Топлиш ли се вече?
addicted - специалист
За съжаление не. Понеже прави всичко сам когато не съм на работа(да се счита без намеса на майстори, само с помощ на приятели, но в повечето случай сам), ремонта ми отнема доста повече време, отколкото очаквах. Поне затворих картона, първоначално 250кв/м, после още 50-60, после и влагоустойчив... Абе всичко в картон с минерална вата, а плодовите замазки ги направих армирани с фибран под тях. Не можах да "стигна" за тази зима, но вече започва да добива вид, имам една направена баня и в момента шпакловам картона, после боя, паркет... Да не ми мине пак мачка път, ама следващата зима трябва да съм готов и да гори печката.
Монтирал съм иначе теи броя колекторни кутии, две за колекторите на двата етажа, и една на втория етаж близо до тавана в която е разширителния съд(отворена система). Отначало мислех да го кача на тавана, но ме притеснява да не замръзне там ако не се пали известно време. Така стана добре, с лека преработка на кутията е доста скрит.
Купил съм стабилизирано ППР 42мм за вертикалните от котела до колекторите, но още не съм стигнал да го лепя.
Липсват ми три радиатора, и може би някоя дреболии, всичко останало е набавено и чака ред за монтаж, или по скоро чака да нямам пари за материали и да опря до вече купените.
Направих си и едно табло за контрол на отоплителна та система и БГВ, но за него и функциите му малко по нататък, за сега само снимка.
Прикачен файл:
_20200212_194016.JPG
Прикачен файл:
_20200212_193935.JPG
pechkata - специалист
нед авг 12, 2018 3:46 pmaddicted написа:
Прикачен файл:
Парно.jpg
Парно.jpg (110.27 KиБ) Видяна 1910 пъти

Ето как съм я замислил схемата.Ако нещо липсва, нещо трябва да се допълни, не е както трябва или въобще има някаква критика ще се радвам да я чуя.
А общата вода от този буфер къде ще бъде вързан ...?
speka_rs - майстор
Това според мен е бойлер не буфер, ама нека собственика да каже.
  • 1
  • 5
  • 6
  • 7
  • 8
  • 9
  • 11

Тема "Burnit или Прити" | Включи се в дискусията:


Сподели форума:

Бъди информиран. Следвай "Направи сам" във Facebook:

Намери изпълнител и вдъхновения за дома. Следвай MaistorPlus във Facebook: