Най - вълнуващия въпрос зимно време.
gmgoro - напреднал
Здравейте,

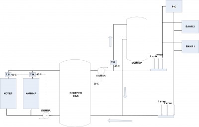
Предстои ми изграждане на отоплителна инсталация. От известно време следя форума, имах и два поста-запитвания за комбинирана камина на пелети и дърва, и за буфер с вграден бойлер. В крайна сметка се спрях на по-класическият вариант, нещата да са си поотделно. Иска ми се системата да е работеща, проста, надеждна и относително ефективна. След първата стъпка - дъвченето на молива, се получи следната схема:
Прикачен файл:
shema1.jpg
Идеята е за отворена система,където след затопляне на камината до 60 градуса да се задейства циркулацията към буфера. След загряването на буфера (на схемата пише 30 градуса, но това е относително, не съм наясно какъв ще е и как точно се разслоява водата; ще гоня 60 градуса в горната му част) се задейства циркулацията към бойлер и отопление. Бойлера при достигане на примерно 70 градуса не поема повече топлина,като така всичката отива към отоплителната инсталация. Камината като изстине под 60 градуса се спира циркулацията към буфера,а неговата щом падне под примерно 30 градуса се спира към отоплителната инсталация и бойлера. Със сигурност ще минат доста часове от паленето на камината до затоплянето на всичко, отчитам този минус, но в къщата ще се живее целогодишно и рядко ще изстива. Като минус виждам, че вероятно при една такава схема входящата вода към камина/котел ще е с по-голяма разлика спрямо изходящата от оптималната. Как мислите?

Очаквам и моля :prayer: за вашите коментари, съвети, препоръки и критики :axe:

Следващата стъпка след като принципно схемата се изчисти, ще премина към сметките и оразмеряването на цялата система. За сега имам най-обща представа затова не споменавам конкретни числа, иска ми се принципно да си изчистя схемата като първа стъпка. Все пак от други постове знам, че всяка информация за обекта има значение и затова давам напосоки малко параметри: 30 годишна, измазана, масивна, тухлена къща (1000 м.н.в) с 2 обитаеми етажа (общо 90 кв.) + сутерен(40 кв.) + висок таван (35 кв.); общ обем около 400 куб., в около 250 от които ще се живее целогодишно; Плановете ми са: тази година смяна на дограмата с 6 камерна PVC, 3-ен стъклпакет - 2 специални покрития в зависимост от изложенията, изолация на таванната плоча с поне 10 см каменна вата, както и на сутеренният таван с 5 см EPS, камина-дърва, буфер, бойлер, инсталация; догодина външна изолация, поне 10 см каменна вата и ролетни щори, добавяне и на соларен колектор - само за към бойлера, добавяне на котел вероятно само пелетен; Отоплението ще е нискотемпературно, основно стенно (има добро дюшеме навсякъде и се отказах за подово) + конвектори, на всеки от 2-та етажа ще има колектор със смесителна група с помпа, вероятно със задвижки и управления. Комините са зидани и измазани, но с малък диаметър (ф13см в котелното, висок 8 метра, изцяло вътрешен; 13Х20 см за камината, висок 7 метра, частично външен);
jabata - специалист
Не си уточнил котела на какво ще го караш? Ако е на пелети, комина става. Ако обаче ще е на дърва, ще ти е прекалено малък. Като цяло ф130 комин, е прекалено малък за котле. Следващия момент, предвиди някакви затваряния на котела/камината когато не работят за да не охлаждат водата допълнително. Защото така, температурата в котлето/камината винаги ще е като в системата. Което си е един голям разход. Освен това буфера не ми харесва как е вързан. Така ще трябва да чакаш една зима време докато се загрее водата, и тръгне към радиаторите. Веднъж ще ти се наложи да се изгаси системата, след това цяла зима ще съжаляваш че си я направил така. Затова мисля че ще е по-добре да си го връзваш както се връзва буфер.
А всъщност кой вид отопление ще ти е основния, кой спомагателния? Предвиди и случая в който и двата източника работят но на различни температури? Как ще процедираш тогава? Тогава според мене трябва да имаш една сложна електронна система която да пуска този с по-висока температура, и да спира този с по-ниска. Иначе получаваш едно излишно загряване/охлаждане, което сметнато през целия отоплителен сезон, си е един сериозен разход.
gmgoro - напреднал
Jabata благодаря за отговора!

За комина на котела, да имам го предвид че му е малък диаметъра и затова съм споменал, че най-вероятно ще е само на пелети. Прав си, и водата няма да върти през не работещият източник на топлина.
Основен източник ще е котела, но той ще се появи догодина и тогава ще се развие варианта при едновременно работещи котел и камина, използвайки автоматиката на котела. Поради комините, а и отопляемата кубатура номиналните мощности на водната риза на камината и котела ще са не повече съответно от 10КВ и 15КВ, предполагам буфера ще е съответно 500 литра и на база неговата температура ще се контролира пелетният котел.
За бавното загряване на системата, както съм споменал и аз го отчитам като значителен минус. По мои груби сметки системата топлена от камината, до максимум 8 часа би трябвало да е загряла от 0 градуса (което няма и една зима и ме устройва :wink: ).А и на ключови места ще има конвектори, които малко да позатоплят и въздуха. Все пак си мисля и за ел.нагревател на буфера, които да не позволява температурата да пада под примерно 30 градуса, което значително би намалило времето за загряване в тези редки случаи когато се "изпусне температурата".

Благодаря ти още веднъж!

П.С. Не си правя илюзии че ще направя отоплението от раз на база няколко часа или дена четене във форума. Много неща трябва да се вземат впредвид и се иска опит, които аз нямам. И това е целта на поста да получа съвети от вас можещите и знаещите. Искам да си познавам системата, ще разчитам на нея, ще живея със семейството си в тази къща. След като си изясня и сметна всичко, ще се търси консултация с ОВК проектант и т.н. Като гледам бая пари ще си хвръкнат като цяло и е доста тъпо да си спестя точно от тази част.
jabata - специалист
Не че претендирам да съм знаещ или можеш, напротив винаги съм готов да чуя мнение, но в случая като гледам за какви мощности става дума, ми се струва че буфера ще е малко излишен. Първото, защото буфер има смисъл само при отопление на дърва, защото при пелетите горенето винаги е повече или по-малко с еднакво КПД (въздуха се задава според мощността). И другата причина е, че буфера се слага предимно когато мощността на котлето/камината е преоразмерена спрямо системата. А в случая при тебе не е съвсем така. Защото 10 KW камина ще топли 250 кубика (приблизително 100 квадрата), което за надморската височина и изолацията си е приблизително по-мярка. В случая буфера ще ти е предимно един допълнителен разход (за направа) и след това в експлоатация, в смисъл, колкото и добре да е изолиран, той пак отдава топлина. А и както мислиш да го направиш, да пуска след като загрее радиаторите, още повече. Защото ще се наблюдава следния кръговрат: палиш сутрин камината тя половин ден загрява водата в буфера, след това започва да пуска към стаите, точно затопли стаите, и спираш да слагаш дърва в камината, защото е вечер и започва да черпи от буфера. На сутринта палиш камината и отново всичко отначало. В случая буфера е един напълно излишен разход. По-добре на негово място си направи още в началото котел на пелети. Защото при условие че котела на пелети ще е основния източник то на него буфер въобще не му трябва.
Буфер има смисъл само при котел на дърва или въглища, който е доста преоразмерен спрямо инсталацията. В твоя случай 20 KW и нагоре.
gmgoro - напреднал
Прав си за буфера, не малък разход е, и ако е излишен да се реже. При пелетен котел с модулираща горелка няма много смисъл. Ама в моя случай като да си трябва. Пелетното котле ще се появи на по късен етап. Също така камината на дърва дава някаква алтернатива за горивото и искам да е включена в системата, да не е само за кеф (в котелното комина не става за всегоривен, или пък два котела, ще е явно чисто пелетен, но не искам да завися само и единствено от пелетите). На по късен етап ще се появи и соларен колектор, които засега мисля да е само към бойлера, но ако имам възможност за повече мощности може да помага за топленето и на буфера (които ще взема с една серпентина от сега). Та източници на топлина стават повечко и си трябва буфер.
Отоплението няма да е с радиатори, а нискотемературно - стенно+конвектори. Като се зареди камината хубаво от вечерта и в режим на тлеене би трябвало да е топла (уж да има жар) до рано сутринта, пък и буфера и стенното с акумулиращият ефект на стените. Все си мисля че не би трябвало до сутринта да е изстинало всичко, че да тръгваме от начало всяка сутрин. Още повече, че всеки етаж ще има управление и през ноща ще подържам по ниски температури където ми трябва, а където не значитлено по ниски...то пък през ноща навън е доста по студено и може това и да се компенсира.. Та така си мисля, че няма съвсем да е изстинало, но дали е така?!? Ще видим...тука трябва да се посмята...Благодаря ти още веднъж за включването Jabata!

П.С. тези дни пообикалях за камини, и според повечето консултанти с които говорих, и камини с фукс на фи18 би трябвало да станат за моя комин, съответно мощността на водната риза на камината може да е и малко повече от 10кв.
jabata - специалист
То тази тема тука се превърна в един двустранен диалог, което означава че само аз пиша тука, но въпреки всичко ще си дам мнението, пък ако не е правилно се надявам някой поне да ме среже и да каже прав си, не си прав. За нискотемпературното отопление (конвектори, т.н.) съм ок, то просто спомага за по-бързо затопляне. Но това което мене ме съмнява е, дали самата камина 10 KW ще може да захранва и буфера. Все пак буфера е един акумулатор на излишна топлина, която камината ще отдава а инсталацията няма да може да поеме. Въпроса обаче е, колко ще е тази топлина, защото взимайки в предвид отопляемата площ надморската височина и мощноста на камината, то тя едва ли ще е много. А все пак трябва да си припомниме малко и от физиката на флуидите за джаул и мощност. За згряване на 1 литър вода с един градус са ни необходими 4182 J, което означава 4182 W/s (вата за секунда). Т.е. за 500 литра буфер за загряване на водата от 30 до 60 градуса ще ти трябват 500*4182*30 J = 17,425 KW/h енергия. Което означава че камина с мощност 10KW ще трябва да работи близо 2 часа за да загрее този буфер, като всичката топлина отива там. Което се вижда че не е никак малко енергия.
Затова мисля че тъй като все още нямаш нито камината, нито буфера, нито нищо. Можеш да сложиш камината, като предвиждаш в инсталацията лесно включване на буфер, и ако случайно се окаже че 10 KW камина може да покрие тези изисквания тогава да сложиш. Другия вариант е да викнеш някой истински професионалист да огледа жилището да си каже такава мощност ти трябва за това и това... и тогава да решиш да или не.
За комина, там няма съмнения че ще поеме камината, но имай на в предвид че при камините мощността се дава само при сухи дърва, престояли поне една година на сухо и проветриво. Ако я караш с тазгодишни дърва, тогава реално ще вадиш 7 KW. Мисля че в момента трябва да седнеш детайлно да смяташ всичко. А не да слагаш това и онова защото някой така е казал.
Иначе ако ще слагаш солар, тогава буфер може и да е необходим, минимума като един спомагателен топлообменик който да помага на отоплението в слънчеви дни. Все пак е добър соларен колектор може да вади температура 60 градуса дори и при -10 външна температура, стига навън да има слънце.
gmgoro - напреднал
Добър вечер Jabata. Да се включа в моята партия от диалога :-) Аз пак се радвам, че можеше и монолог да е :-)
Предполагам другите не се включват, тъй като принципно нищо ново не се разисква тук, нито пък има кой знае каква конкретика. Все пак тази тема ще е полезна и на други тръгнали по моя път. А мненията ти са ми полезни за което ти благодаря! Мерси и за сметките, 10КВ явно ще е малко. Мощността на стенното + конвектори + бойлер ще е над 10КВ. Ако има възможност при този комин за камина с водна риза 15КВ, такава ще е.
Ще смятам, това е следващата ми стъпка в плана. За сега исках да видя дали има принципни грешки по схемата. А след това и с професионалист ще се консултирам. Преди това исках да си поизясня нещата, считам че трябва много добре да познавам системата, и един от начините и е да участвам в създаването и.
tysonlkr - специалист
Първо да уточня, че и аз не се занимавам професионално с отоплителни инсталации, но не виждам смисъл в предложената от теб схема. Най вече в принципа и на работа - първо да се загрява буфера и след това останалата част. За какво ти е да топлиш този буфер? Смисъла на буфера е когато системата ти е достигнала желаната температура топлината да се насочи към буфера.
jabata - специалист
Здравей,

като знам за съжаление какви "професионалисти" - "майстори" има в бранша, най-добре е човек едва ли не активно да участва в изграждането на инсталацията, за да не го преметнат. Тук искам да се извиня на опитните във форума, като Лазар, филма и т.н. които са първо хора и гледат първо да помогнат, но за съжаление много малка част от хората в бранша са като тях.
Тези дълги разсъждения от моя страна бяха основно да разбереш идеята и сам да стигнеш до правилния път за намиране на решение.
Ако камината ти е с прозорец (затворена) мисля че тогава няма да имаш проблеми с комина и 15 KW мощност да сложиш. Но пак помисли хубаво за буфера. За мене той е един не малък разход и си струва само когато мислиш да го ползваш активно, а не като в твоя случай да го сложиш, да го ползваш 1-2 години и да минеш на пелети.
Затова започни наново със смятането, колко са ти общо консуматорите като мощност, тогава ги сумирай и на тази база избирай камина, като сметнеш малко резерв, защото аз до момента на дърва въглища, никога не съм видял някой който докарва фабричната мощност.
Ако въпреки всичко решиш да слагаш буфер, го вържи както трябва, а не както си предложил. Защото твоята схема ще ти докарва повече главоболия отколкото ползи.
gmgoro - напреднал
tysonlkr, jabata благодаря за мненията ви и помоща ви!

Схващам логиката и ще попремисля нещата още за буфера.
А следващото ми включване ще е след като посмятам тия дни.

Тема "Схема камина, котел, буфер - съвети, мнения, препоръки" | Включи се в дискусията:


Сподели форума:

Бъди информиран. Следвай "Направи сам" във Facebook:

Намери изпълнител и вдъхновения за дома. Следвай MaistorPlus във Facebook: