Изпадна ми повреден такъв. След борба с отварянето, защото беше система клик и не знаех къде са му кликовете все пак успях да го отворя.

Kanlux кликове_1.JPG (78.15 KиБ) Видяна 488 пъти

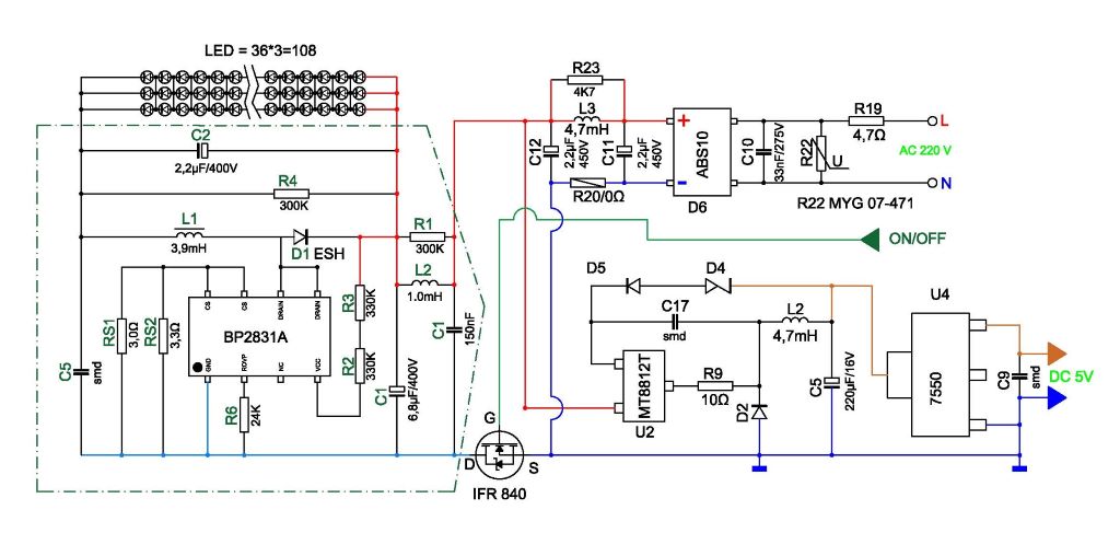
Схема Kanlux.jpg (75.54 KиБ) Видяна 488 пъти
А това е LED платката:

LED платка.JPG (60.04 KиБ) Видяна 488 пъти
Оказа се че на 7 крак (PWM) на ИС MT9714S има +5V при задействан датчик и отпада това напрежение при липса на движение, но към LED платката - нищо.
И все пак го "светнах" плафона с токов драйвер от друг плафон + IFR840.

Платка с IFR840.jpg (74.22 KиБ) Видяна 488 пъти
Прикачен файл:
Kanlux кликове_1.JPG (78.15 KиБ) Видяна 488 пъти
Прикачен файл:
Схема Kanlux.jpg (75.54 KиБ) Видяна 488 пъти
А това е LED платката:
Прикачен файл:
LED платка.JPG (60.04 KиБ) Видяна 488 пъти
Оказа се че на 7 крак (PWM) на ИС MT9714S има +5V при задействан датчик и отпада това напрежение при липса на движение, но към LED платката - нищо.
И все пак го "светнах" плафона с токов драйвер от друг плафон + IFR840.
Прикачен файл:
Платка с IFR840.jpg (74.22 KиБ) Видяна 488 пъти