• 1
  • 19
  • 20
  • 21
  • 22
  • 23
Всичко свързано с тоците ми е слабост, опитайте се да ме затрудните.
hidrazin - майстор
ср яну 22, 2025 10:09 pmbrum написа:
На картинката ги пише тия работи
На картинката пише параметрите на схемката а не защо са такива. :)
Китайците минаха на високоволтови системи (над 1000VDC) доста отдавана...
:partyman:
hidrazin - майстор
ср яну 22, 2025 10:13 pmLux Æterna написа:
За пробите човека е обикалял със средновълново радио наоколо да си търси смущенията :-D
Изобщо не е смешно. Ама изобщо.
Без тези мерки за подтискане на RFI (радиочестотните смущения) тези схемки дето си правите в БГ имат голям шанс да станат перфектни л...айно...мети в ефира. :)
Самите панели ще са една голяяяма антена която да излъчва л...айн...ата.
А сте "налучкали" честота дето смущавате/заглушавате, а са дошли едни ванове с антенки отгоре за пеленгация...
И триангулация. :-D
:partyman:
Lux Æterna - специалист
Аз още на шеста страница на темата съм споделил със всеки от Вас как се борят евентуални смущения. Ползва се четирипроводен кабел между контролната платка и бойлера и борбите приключват рязко и ефикасно. Аз така ще процедирам и даже ще "вдигна левел" с 4x2,5mm².
Стана ми жал навремето за този @AntronX, че никой в него форум не е проявил разбиране към него и не го е "светнал" за този прост метод. А това се знае от много хора и се ползва масово. Представям си го как е изгубил цял ден и е циркулирал напред-назад-напред-назад-напред-назад с "VEF"- а под мишница [-o< !

Панелите нищо няма да излъчват Господин Радист!

Поздрави
hidrazin - майстор
Аха. Мнооо... здраве на шаманите в МАЗЕТО.
А в МАЗЕТО е пълно с караконджули. :-D
Лека...
:partyman:
P.S. Абе, нищо не каза за ТУНЕЛНИТЕ диоди в ... транзисторите... Що ли така? :)
Последна промяна от hidrazin на чет яну 23, 2025 5:31 am, променено общо 1 път.
geocom - специалист
ср яну 22, 2025 9:19 pmhidrazin написа:
Още на първо четене е по-добра от твоята.
Така е, но принципът е абсолютно същия. Който иска може и тази схема да прави но преработена за по-високо напрежение - на никого не налагам моята схема и даже писах по рано че идеята на колегата Lux Æterna е по добра от моята (с условия). В крайна сметка моята идея сега е експерименти за да направя работеща схема за следващата си идея с "излишната" енергия от соларна система която захранва къщата със заводски инвертор и не пречи на неговата работа.

Форумите са за това да се обменят идеи и хората да си помагат.
brum - майстор
Абе и аз писах за индукторите на 4та страница, че са за шум. Ама не вярвах, че тая тема ще стигне до тук :) .

Сега като се замисля с тоя подход нещата са значително по-лоши от към шум, че не е на фиксирана честота. Уж туй щяло да е на максимум 20 килохерца. Та интересно тоя шум проблем ли ще е и за какво. Пък и дали ще е 20 килохерца трябва да се види като се прекара през симулатора.
geocom - специалист
чет яну 23, 2025 8:42 ambrum написа:
Сега като се замисля с тоя подход нещата са значително по-лоши от към шум, че не е на фиксирана честота. Уж туй щяло да е на максимум 20 килохерца. Та интересно тоя шум проблем ли ще е и за какво. Пък и дали ще е 20 килохерца трябва да се види като се прекара през симулатора.
При мен работи даже под 20 килохерца (между 6 и 18) и даже експерименталната ми платка е само с 4 кондензатора (с 6 ще е още по ниска). Шумът се получава от "твърдото" превключване на транзистора и паразитните индуктивности и капацитети (получава се "звънене" както му казват а то е на доста по висока честота) - ще помисля по този въпрос но сега нямам никакво време. Явно компаратора на LM723 е доста бавен така че сигурно ще пробвам с друг компаратор.
brum - майстор
Хммм, за звъненето си прав. Не го бях мислил така...
ivanovbg - майстор
чет яну 23, 2025 7:25 pmgeocom написа:
чет яну 23, 2025 8:42 ambrum написа:
Сега като се замисля с тоя подход нещата са значително по-лоши от към шум, че не е на фиксирана честота. Уж туй щяло да е на максимум 20 килохерца. Та интересно тоя шум проблем ли ще е и за какво. Пък и дали ще е 20 килохерца трябва да се види като се прекара през симулатора.
При мен работи даже под 20 килохерца (между 6 и 18) и даже експерименталната ми платка е само с 4 кондензатора (с 6 ще е още по ниска). Шумът се получава от "твърдото" превключване на транзистора и паразитните индуктивности и капацитети (получава се "звънене" както му казват а то е на доста по висока честота) - ще помисля по този въпрос но сега нямам никакво време. Явно компаратора на LM723 е доста бавен така че сигурно ще пробвам с друг компаратор.
Та ти май питаше що за теста ползвах компаратор. :-D Ползвай този https://vikiwat.com/integralna-shema-lm311p-bg.html

Достатъчно е бърз. За опорно напрежение ползвай обикновен ценер. Тъкмо ще имаш и температурна компенсация ако сложиш платката до колекторите. Загряват се и те, загрява се и ценера. :partyman:
geocom - специалист
чет яну 23, 2025 10:04 pmivanovbg написа:

Та ти май питаше що за теста ползвах компаратор. :-D Ползвай този https://vikiwat.com/integralna-shema-lm311p-bg.html

Достатъчно е бърз. За опорно напрежение ползвай обикновен ценер. Тъкмо ще имаш и температурна компенсация ако сложиш платката до колекторите. Загряват се и те, загрява се и ценера. :partyman:

Не съм питал аз - то реално и аз ползвам комраратор в LM723 - там има и опорно напрежение та за това избрах нея но не работи добре.

А пък схемата която публикувах от друг форум реално на изхода е реализиран понижаващ преобразувател (Buck, Step-Down) но изходния кондензатор е много малък за такъв (не знам защо).

Прикачен файл:
Diagrams-DC-DC_Converters_Fig1-_960_x_236.png
Diagrams-DC-DC_Converters_Fig1-_960_x_236.png (5.61 KиБ) Видяна 1195 пъти

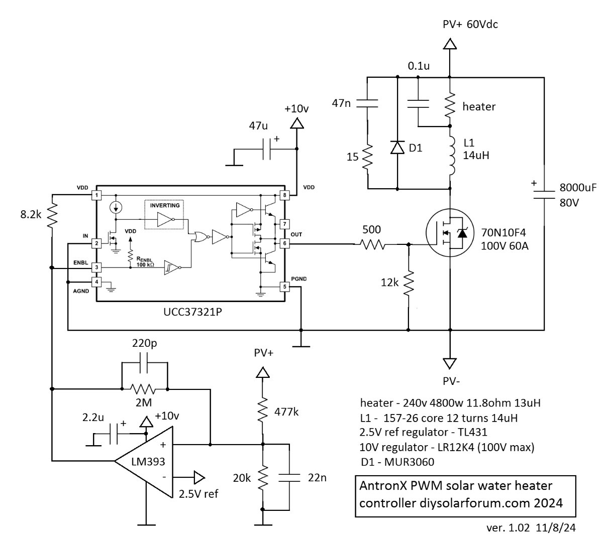
Прикачен файл:
pwm_controller_v1.02c.png


Единствено ключа и индуктивността са в отрицателната страна но това не променя работата му. Участника който е я направил и той е на ниво експерименти.
  • 1
  • 19
  • 20
  • 21
  • 22
  • 23

Тема "Нужен ли е МППТ контролер" | Включи се в дискусията:


Сподели форума:

Бъди информиран. Следвай "Направи сам" във Facebook:

Намери изпълнител и вдъхновения за дома. Следвай MaistorPlus във Facebook: