• 1
  • 2
  • 3
  • 4
  • 5
  • 6
  • 7
Всичко свързано с тоците ми е слабост, опитайте се да ме затрудните.
thebugger - специалист
Не всеки има толкова чувствителни високоговорители, колкото теб. Може да са добри тези на Латвията, но не са чак толкова добри хаха. Аз имам 6п14п на Sovtek. Подбрана двойка.

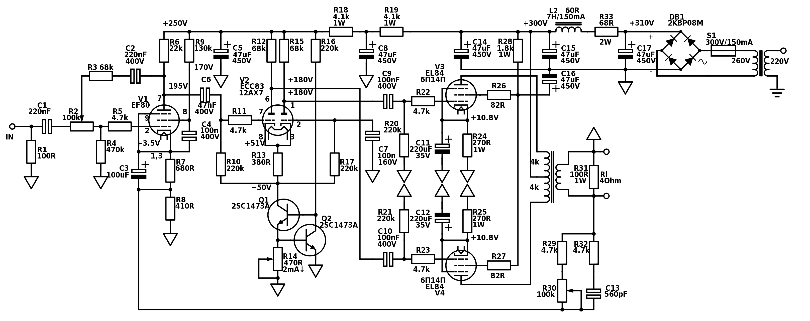
П.С. Ето ако имате интерес към схемата, каято проектирах. Първото е усилвателя, а второто е автоматизирана система за вкл/изкл. Идеята е при наличието на входен сигнал, да се активира първо отоплението и след 15сек и високото напрежение. При загуба на сигнал, RC веригата C6/R16 ще се разреди след около 15мин и ще изключи усилвателя. Идеята ми е да забавя високото напрежение, за да не излагам студеният катод на високи напрежения. При усилвателят разликата е в ултралинейното включване и захранващия блок.

Прикачен файл

NewTubeAmpEL84.png

Прикачен файл

HEATERHVCONTROL.png
Последна промяна от thebugger на чет апр 20, 2017 11:46 pm, променено общо 1 път.
sstefanov - майстор
Това е ужас:
Разкарай общата обратна връзка!
Разкарай електролитите от захранването!
Защо ти е пентод на входа? Триодите свирят по-добре.
Вместо всички полупроводикови простотии сложи един кенотрон - освен забавяне ще свири по-добре.

Във всички случаи правилен SE даже с 6Ф5П ще те надсвири!
thebugger - специалист
ООВ-то остава. Абсурд да я махна. Преди 2-3 години ако ме беше питал за мнението ми към ООВ-тата щях да ти кажа без тях, сега правя абсолютно всичко със тях. Предимствата не са малко. Линейност, стабилност на изходната характеристика и ниска податливост към динамиката на товара. От чисто инженерна гледна точка ООВ-то не махам. За електролитите нещо не разбрах обаче. Какво друго мога да сложа със капацитет 390uF/450V?

П.С. За какво ми е кенотрон, да ми падат 20-30V през него и да колапсира захранващото напрежение под пикови консумации?
sstefanov - майстор
Значи няма какво повече да си говорим.
Върви по пътя, който си избрал!
Ако искаш някога да усетиш различната (жива и истинска) музика, се обади.
thebugger - специалист
Аз за самия усилвател съм го решил, този ще е. Търся ИСТИНСКО възпроизвеждане на музиката. Това живо звучене което описваш не е истинско, поради простия факт че е изключително обогатено със хармонични изкривявания. От опит съм установил, че това което е на ''хартия'', най често е най добро и на практика ;)

П.С. Само ми разясни за електролитите? Защо не, какво друго да сложа с такъв капацитет?
sstefanov - майстор
С ТОЗИ усилвател няма да чуеш ИСТИНСКАТА музика.
Няма да ме разбереш, така че няма смисъл. Чао!
(няма смисъл от лампи в твоята схема)
thebugger - специалист
Еми не разбирам, като ми говориш само емпирически, без никакви технически съображения, как да разбера? Аз предимствата от нелинейни и хармонични изкривявания не виждам. Сега ако ми кажеш, че маслените кондензатори са върха, просто край хаха
Последна промяна от thebugger на пет апр 21, 2017 12:03 am, променено общо 1 път.
sstefanov - майстор
Вече казах каквото имах да казвам, ако искаш да чуеш, заповядай.
thebugger - специалист
Добре, но само информативно и аз съм направил доста лампови топологии SE, PP с диференциален фазоразделител със катодинен и какво ли още не, така че и аз от опит мога да говоря. Но без технически факти, не можеш да ме убедиш мен :/
lecki - специалист
Насищането може да се види с осцилоскоп, примерно
на горната диаграма тока през дросел с насищане,
на долната без насищане. Но ще е трудно да различиш това в
пулсациите при наличието на кондензатори.
Стефанов има голям опит с тия неща и можеш да му се довериш.

Прикачен файл

Nasistane magnitoprovod.JPG
Nasistane magnitoprovod.JPG (10.23 KиБ) Видяна 1913 пъти
  • 1
  • 2
  • 3
  • 4
  • 5
  • 6
  • 7

Тема "Трансформатор вместо дросел" | Включи се в дискусията:


Сподели форума:

Бъди информиран. Следвай "Направи сам" във Facebook:

Намери изпълнител и вдъхновения за дома. Следвай MaistorPlus във Facebook: