Привет на всички,
От 2 седмици се мъча с една лампа за баня, която немога да накарам да светне и затова искам да помоля ако някой е наясно или разполага със схема да ми помогне...
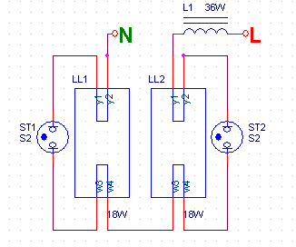
Става въпрос за две луминисцентни пури по 18W свързани с един дросел 40W или 36W. Разполагам с подходящи стартери, защото доста неща изчетох в интернет пространството и от там научих, че за такава схема е необходимо да имам по различни стартери.
Пробвах всички схеми, кото намерих в интернет и неще да светне и двете. Винаги светва едната и когато я изключа светва другата.
Та моля за конкретна схема на свързване и каквато и да е помощ би ми била полезна.
Поздрави
От 2 седмици се мъча с една лампа за баня, която немога да накарам да светне и затова искам да помоля ако някой е наясно или разполага със схема да ми помогне...
Става въпрос за две луминисцентни пури по 18W свързани с един дросел 40W или 36W. Разполагам с подходящи стартери, защото доста неща изчетох в интернет пространството и от там научих, че за такава схема е необходимо да имам по различни стартери.
Пробвах всички схеми, кото намерих в интернет и неще да светне и двете. Винаги светва едната и когато я изключа светва другата.
Та моля за конкретна схема на свързване и каквато и да е помощ би ми била полезна.
Поздрави

