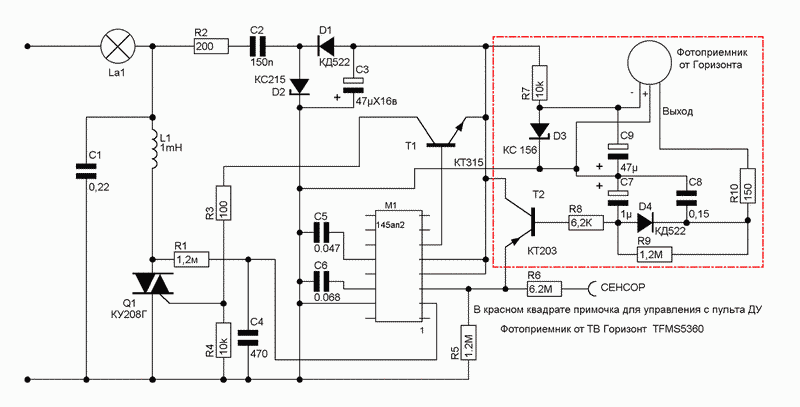
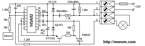
Преди време някой питаше за схема на това устройство. Понеже моят се повреди /пали, но не се гаси/, се разтърсих и ето какво намерих:
Аналога на този чип е: SLB0576
Аналога на този чип е: SLB0576
Прикачен файл
145ap2a.gif (4.58 KиБ) Видяна 6046 пъти
Прикачен файл
145ap2b.gif (4.18 KиБ) Видяна 6046 пъти
Прикачен файл
senrk145.gif (6.44 KиБ) Видяна 6046 пъти
Прикачен файл
Regul-2.gif (19.66 KиБ) Видяна 6046 пъти
