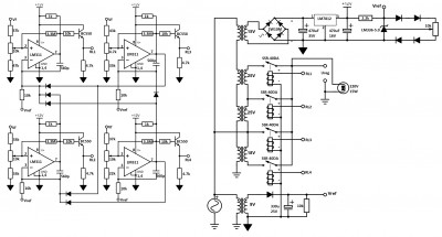
Здравейте колеги,
Напоследък се зарибих да правя стабилизатор на мрежово напрежение по волтодобавъчния принцип (https://www.kn34pc.com/construct/v_terziev_st_mr_5.html), обаче в примера на колегата имаше някои неща, които не ми харесваха - груб контрол върху границите на превключване, като хистерезиса честно казано не разбрах как се управлява. Мисля че пада на напрежение, който създава включването на релетата управлява хистерезиса. Както и да е, реших да рафинирам малко схемата и стигнах до този вариант. В случая вместо механични релета, си харесах Solid State релета, които от китай се връзват по 5-6лв. Опорното напрежение също ми беше важно да го стабилизирам възможно най - много, защото използвам доста тесни хистерезисни граници. Като цяло, схемата която прикачам тук е в следствие няколко дни чертане и смятане и реших да я прекарам и през още някое друго компетентно мнение преди да продължа към PCB проектирането. Ако имате някое предложение или мнение, ще съм благодарен да го споделите ;)
П.С. Малко информация около границите на превключване които реших да заложа в дизайна.
От 170V до 190V с добавяне на 2 намотки се получава изходно от ≈208V до ≈233V
От 190V до 210V с добавяне на една намотка се получава изходно от ≈211V до ≈233V
От 210V до 230V се предава директно мрежовото без да минава през трафа
От 230 до 250V се добавя протифовазна намотка и се получава изходно от ≈211V до ≈230V
При груби сметки, смятам да пренавия стар траф за електрожен, който е с рейтинг 3kW и според коефициента на трансформация, дори в най-лошия случай би трябвало да могат 13kW да се управляват по тази схема. Избрах Solid State релета за до 9kW. Всичко отгоре ми се струва излишно при тези мощности.
Напоследък се зарибих да правя стабилизатор на мрежово напрежение по волтодобавъчния принцип (https://www.kn34pc.com/construct/v_terziev_st_mr_5.html), обаче в примера на колегата имаше някои неща, които не ми харесваха - груб контрол върху границите на превключване, като хистерезиса честно казано не разбрах как се управлява. Мисля че пада на напрежение, който създава включването на релетата управлява хистерезиса. Както и да е, реших да рафинирам малко схемата и стигнах до този вариант. В случая вместо механични релета, си харесах Solid State релета, които от китай се връзват по 5-6лв. Опорното напрежение също ми беше важно да го стабилизирам възможно най - много, защото използвам доста тесни хистерезисни граници. Като цяло, схемата която прикачам тук е в следствие няколко дни чертане и смятане и реших да я прекарам и през още някое друго компетентно мнение преди да продължа към PCB проектирането. Ако имате някое предложение или мнение, ще съм благодарен да го споделите ;)
П.С. Малко информация около границите на превключване които реших да заложа в дизайна.
От 170V до 190V с добавяне на 2 намотки се получава изходно от ≈208V до ≈233V
От 190V до 210V с добавяне на една намотка се получава изходно от ≈211V до ≈233V
От 210V до 230V се предава директно мрежовото без да минава през трафа
От 230 до 250V се добавя протифовазна намотка и се получава изходно от ≈211V до ≈230V
При груби сметки, смятам да пренавия стар траф за електрожен, който е с рейтинг 3kW и според коефициента на трансформация, дори в най-лошия случай би трябвало да могат 13kW да се управляват по тази схема. Избрах Solid State релета за до 9kW. Всичко отгоре ми се струва излишно при тези мощности.