dobrev написа:към MrMurdjoУникалното в човешките отношения е това,когато искаш да помогнеш на някого.
Благодаря за схемата!
към STEPER
Благодаря за линковете, особено за http://www.google.bg/search?q=SLA7062M& ... sgbyjuW7CQ. Направо е уникален.
Място за идеи и желания за проектиране и изработка на готови проекти.
STEPER
- специалист
1028 мнения в "CNC електроника, управление на стъпкови и серво мотори"
dobrev
- специалист
- Мнения: 321
STEPER написа:dobrev написаИ за миг не съм си мислел някого да засегна или обидя. Това беше приятелски намек![]()
Защото се засрамих.
Моля за прошка
dobrev
- специалист
- Мнения: 321
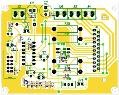
MrMurdjo написа:Фирмата "Алегро" е световен производител на такива специализирани интергрални схеми. Ако нещо не тръгва, гърми и т.н., вината обикновено е в нас, не в чиповете.SLA7062 още не съм гръмнал. Засега рисувам платка, подходяща за закрепване на радиаторите, които имам. Идеята е да се оформи готов модул за Х и после да го повторя за Y and Z.
dobrev
- специалист
- Мнения: 321
към MrMurdjo
Това е, което търся! ГОЛЯМО БЛАГОДАРЯ!!! За нещо такова прерових доста сайтове в нета
.
Ако имаш платката във формат EAGLE ще е много добре, защото съм скаран с SMD, а и по трудно се намират, и бих я преправил за нормални елементи. Нещо беше споменал, че двигателите греят
, когато са спрели. Има ли го този проблем и ако имаш време дай някакво решение - ще е от полза за много хора.
Това е, което търся! ГОЛЯМО БЛАГОДАРЯ!!! За нещо такова прерових доста сайтове в нета
Ако имаш платката във формат EAGLE ще е много добре, защото съм скаран с SMD, а и по трудно се намират, и бих я преправил за нормални елементи. Нещо беше споменал, че двигателите греят
MrMurdjo
- майстор
- Мнения: 1574
Аз работя с DipTrace и няма как да го експортирам в Eagle. Но тази топология може да ти е от полза да си направиш своята платка със стандартни елементи. Не знам от къде си, елементи за повърхностен монтаж в София се продават на много места. Спестяват ми дупчене (сега мога да го правя машинно, но преди всичко беше на ръка), огъване на изводи, запояване и подрязване. Наловчил съм се и с една малка пинсетка и часовникарски "очила" работя доста бързо и производително.
Оригиналите ги пренасям по фотометод и затова не се боя от тънки писти, минаващи между крачетата. Получават се чудесно.
Относно греенето: При всички контролери с ограничаване на тока посредством ШИМ, моторите се затоплят. Зависи от зададения ток. Ако е в нормите на номиналния за мотора, загряването не е проблем. Ако се търси още малко мощност и токът е максимално препоръчаният или дори малко над него, загряването е по-съществено. Всичко зависи от конкретните мотори.
За намаляване на греенето се използва обикновено схема с чакащ мултивибратор, който постоянно се запуска от идващите импулси за стъпка. Подбира се такава дължина на задържане, че примерно секунда-две след като са спрели да идват импулси, той да си обърне състоянието и да превключи опорното напрежение за ограничаване на тока на по-ниско. По такъв начин в покой моторът има задържащо усилие, но токът е по-малък и съответно се отделя по-малко топлина.
Нямам готова схема, тук някъде по-назад имаше публикувана схема на контролер, която ползва таймер 555 за тази цел.
Засега и така ми вършат работа, а моторите не са стигали до температура, която да не дава да ги пипнеш с ръка.
Двата са сравнително слаби, с номинален ток 1.4А и са точно на горната граница.
Оригиналите ги пренасям по фотометод и затова не се боя от тънки писти, минаващи между крачетата. Получават се чудесно.
Относно греенето: При всички контролери с ограничаване на тока посредством ШИМ, моторите се затоплят. Зависи от зададения ток. Ако е в нормите на номиналния за мотора, загряването не е проблем. Ако се търси още малко мощност и токът е максимално препоръчаният или дори малко над него, загряването е по-съществено. Всичко зависи от конкретните мотори.
За намаляване на греенето се използва обикновено схема с чакащ мултивибратор, който постоянно се запуска от идващите импулси за стъпка. Подбира се такава дължина на задържане, че примерно секунда-две след като са спрели да идват импулси, той да си обърне състоянието и да превключи опорното напрежение за ограничаване на тока на по-ниско. По такъв начин в покой моторът има задържащо усилие, но токът е по-малък и съответно се отделя по-малко топлина.
Нямам готова схема, тук някъде по-назад имаше публикувана схема на контролер, която ползва таймер 555 за тази цел.
Засега и така ми вършат работа, а моторите не са стигали до температура, която да не дава да ги пипнеш с ръка.
Двата са сравнително слаби, с номинален ток 1.4А и са точно на горната граница.
dangelov
- напреднал
- Мнения: 37
за dobrev
Имам разработена платка на схема за задържане. Схемата е част от драйвера с L297 и транзистори. Ако те интересува мога да го изпратя на поща или Скайп. Има и малко smd елементи. На SprintLayout e. SMD-та не са проблем- аз ги поръчвам в Елимекс или Футурел. Мога да ти направя и фотошаблон на платката на паус. Ако си правиш платките по фотометод.
Имам разработена платка на схема за задържане. Схемата е част от драйвера с L297 и транзистори. Ако те интересува мога да го изпратя на поща или Скайп. Има и малко smd елементи. На SprintLayout e. SMD-та не са проблем- аз ги поръчвам в Елимекс или Футурел. Мога да ти направя и фотошаблон на платката на паус. Ако си правиш платките по фотометод.
Тема "CNC електроника, управление на стъпкови и серво мотори" | Включи се в дискусията:
Сподели форума:
Бъди информиран. Следвай "Направи сам" във Facebook:
Намери изпълнител и вдъхновения за дома. Следвай MaistorPlus във Facebook:
Имаш нужда от подходящ професионалист за дома?
- Преустройство, ремонт и реновиране
- ↳ Вашите ремонти
- ↳ Кухня
- ↳ Баня
- ↳ Дневна
- ↳ Спалня
- ↳ Детска
- ↳ Градина
- ↳ Коридор
- ↳ Тераса и балкон
- Направи сам
- ↳ Направи сам
- ↳ Ремонтирай сам
- ↳ Къде е по-евтино?
- ↳ Дърводелство
- ↳ Ел. инструменти
- ↳ Металообработване
- ↳ Конкурс "Направи сам 2012"
- Строителство
- ↳ Всичко за вилата
- ↳ Къщи
- ↳ Саниране
- ↳ Хидроизолация
- ↳ Пасивни и нискоенергийни сгради
- Сухо строителство
- ↳ Окачени тавани
- ↳ Преградни стени и предстенни обшивки
- ↳ Сухи и повдигнати подове
- ↳ Декоративни елементи - колони, трегери, сводове и др.
- ↳ Всичко за гипскартона и гипсфазера
- Въпроси и Отговори
- ↳ Полезни съвети
- ↳ Автомобили
- ↳ Партньори
- ↳ Боядисване и Декориране
- ↳ Вентилация, климатици и термопомпи
- ↳ Водоснабдяване и канализация.
- ↳ Всичко за ремонта
- ↳ Електротехника
- ↳ Отопление
- ↳ Газификация
- ↳ Електроника и Схеми
- ↳ Газобетон
- ↳ От всичко по малко
- ↳ Компютри и периферия
- ↳ Уеб дизайн, PHP, MySQL, JavaScript, HTML..
- ↳ Мобилни устройства, GSM-и
- ↳ Нека се запознаем
- ↳ Recycle Bin
- Статии
- ↳ Практични решения
- ↳ Качване на снимки
- ↳ Какви статии искате?
- ↳ Готварство, туршии и зимнина
- ↳ Отмора и шеги
- ↳ От нищо нещо
- ↳ Не е за вярване
- ↳ Литература
- ↳ Връзки към Интересни сайтове
- Магазин
- ↳ Препоръки и Мнения за он-лайн магазина
- ↳ Крадeни инструменти !!!
