С този драйвер http://www.sirius-pcb.com/index.php?mod ... g&show=498 го подкарах, но ме притеснява малкия ток. А с този http://www.sirius-pcb.com/index.php?mod ... g&show=785, не успях - изгорих два чипа и повече не искам да го виждам. Само бръмчи и не тръгва
. Чипа във втората схема има изискване за мин дължина на импулса step. Съобръзих се и с това и нищо - отново чипа - цъф. Затова започвам НАПРАВИ САМ! Предлаганите тук драйвери са много далеч от plug and play.
Към MrMurdjo
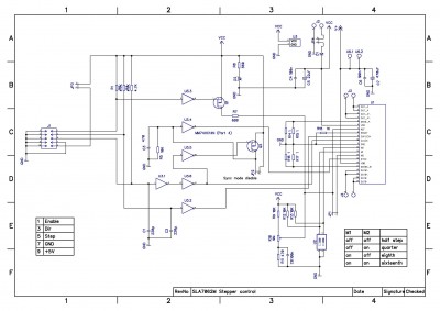
Схемата, която ползваш има ли нещо по различно от стандартната? Аз съм добавил светодиоди за +5V и захр. на двигателя. Не съм от София.
Към MrMurdjo
Схемата, която ползваш има ли нещо по различно от стандартната? Аз съм добавил светодиоди за +5V и захр. на двигателя. Не съм от София.
