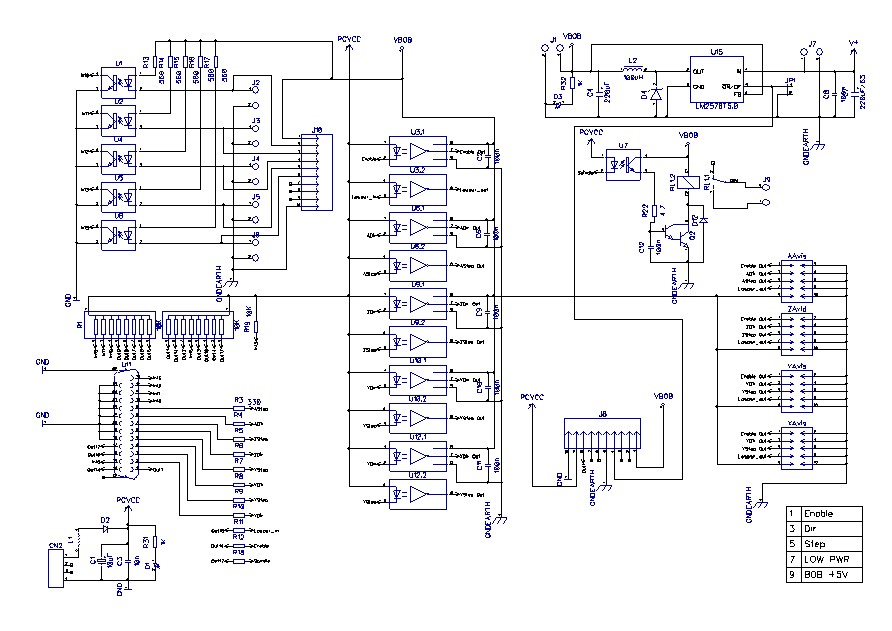
Оптроните са за галванично разделяне на управляващия компютър от електрониката за управление на моторите, както и останалите изходящи и входящи сигнали. С две думи разделят компютъра от рутера. От това което виждам, нужни са два източника на захранващо напрежение 5 в. без обща маса между тях. (Аз между другото на моята платка собствено производство използвам 5 в. от USB гнездо на компютъра за захранване на неговия кръг.) И дано китайците не са свързали някъде масата по платката, че и такива изпълнения съм виждал, които обезсмислят наличието на оптрони.
На платката не виждам реле, нито ключов транзистор. Директно може да се свърже само конвертор за трифазен шпиндел, който се управлява с логически нива (5 в.)
Оптроните не могат да управляват директно реле, освен ако релето не е някакво със супер малка консумация и работещо на 5 волта. За всеки друг шпиндел и за да е защитена слаботоковата част най-добре е да се направи малък модул с ключов транзистор и реле за 5 волта, плюс свързан в обратна посока диод за защита от обратната индукция. Като транзисторът се управлява от някой от изходите, а той включва и изключва релето. Релето може да прекъсва единия или и двата проводника на 220 волтовото захранване, зависи с колко контакта е.
Аз ползвам всъщност две релета - едно маломощно с ключов транзистор на платката, което от своя страна управлява силово реле на 230 волта върху DIN цокъл.
Има разнообразие в решенията, но за тази платка най-добре подобно на моето решение, защото се ползват само 5 волта.
Много е важно също при окабеляването да не се съединят някъде двете маси.
Дай една снимка на платката и от другата страна, че ми стана любопитно, защото двата терминала за маса на клемата са подозрително един до друг.
На платката не виждам реле, нито ключов транзистор. Директно може да се свърже само конвертор за трифазен шпиндел, който се управлява с логически нива (5 в.)
Оптроните не могат да управляват директно реле, освен ако релето не е някакво със супер малка консумация и работещо на 5 волта. За всеки друг шпиндел и за да е защитена слаботоковата част най-добре е да се направи малък модул с ключов транзистор и реле за 5 волта, плюс свързан в обратна посока диод за защита от обратната индукция. Като транзисторът се управлява от някой от изходите, а той включва и изключва релето. Релето може да прекъсва единия или и двата проводника на 220 волтовото захранване, зависи с колко контакта е.
Аз ползвам всъщност две релета - едно маломощно с ключов транзистор на платката, което от своя страна управлява силово реле на 230 волта върху DIN цокъл.
Има разнообразие в решенията, но за тази платка най-добре подобно на моето решение, защото се ползват само 5 волта.
Много е важно също при окабеляването да не се съединят някъде двете маси.
Дай една снимка на платката и от другата страна, че ми стана любопитно, защото двата терминала за маса на клемата са подозрително един до друг.

