Преди доста време се бях амбицирал да си направя пункшвайц по тази принципна схема, но си остана само като амбиция.
Вместо бутона може да се сложи таймер.....примерно с 555 и транзистор или реле.
Само като идея. Инак не бих се осмилил да ти давам акъл, точно пък на тебе.
Вместо бутона може да се сложи таймер.....примерно с 555 и транзистор или реле.
Само като идея. Инак не бих се осмилил да ти давам акъл, точно пък на тебе.
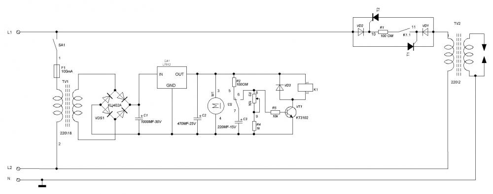
Прикачен файл:
Силов Контактор.JPG