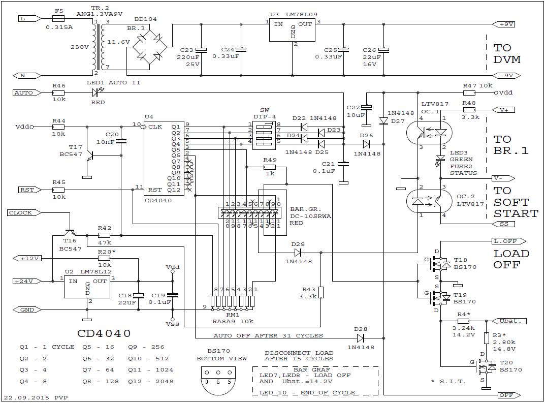
Абе верно е това с удовлетвореността. Между другото аз също много щях да се радвам ако бях произвел най-сложното зарядно за акумулатори в света. Ако работата напредне ще бъде интересно да се видят и други снимки на това зарядно,което въприки всичко не ми прилича на никакво зарядно а на команден пулт от космически кораб 
Ами така ни обучаваха на времето в "соц-а", да правим космически кораби!
А сега днешните ги обучават да правят "чалгии"...
Браво на г-н П. Петков за младежкия ентусиазъм и завидните познания и умения!
Очаквам с нетърпение развитието на неговата схема "до ключ"! Платка, кутия и т.н.
Разбира се със съответния снимков материал и вездесъщите напоителни ума коментари.