Знам, че същия мотор го гласих преди време за друго нещо, но като се изровиха схемите и се оказа слаб. За съжаление сега не мога да открия старата тема... Пералнята беше Тамат 500, а следващите са снимките от мотора и другото, което остана. Ще поровя още и се надявам да открия и барабана, тъй като не намерих ос за голямата шайба.
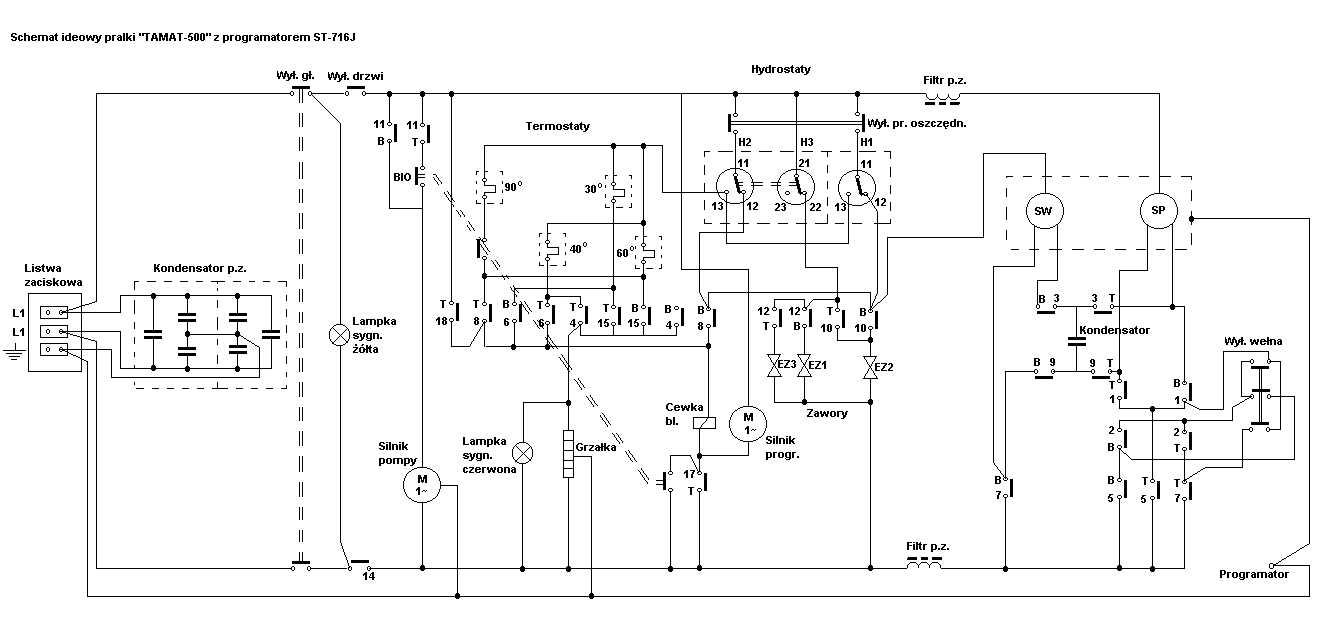
Знам, че мотора работи и че вътре са реално два - един за пране и един за центрофугата, но не мога да открия схемата кой кабел за какво се ползваше.
Знам, че мотора работи и че вътре са реално два - един за пране и един за центрофугата, но не мога да открия схемата кой кабел за какво се ползваше.
