Колеги , имам една задачка да свърша за домашно .
Искам осветлението в кухнята или по точно над мивката да се пуска с тъч бутон чрез докосване... докосваш веднъж светва , докосваш втори път изгасва.
Намерих схема в нета и искам да ми кажете дали е коректна.
Схемата е на 12 V ,а аз искам да пускам осветление на 220V луминисцентно осветление , как да го направя това ?
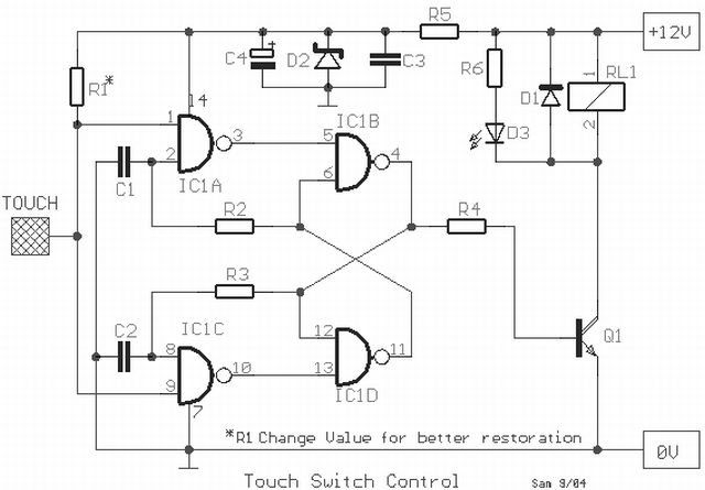
Ето и схемата.
Part List
R1=10M 1/4W 5% R6=1K 1/4W 5% D2=3.9V 0.4W ZENER
R2-3=1M 1/4W 5% C1-2=470nF 63V MKT D3=LED RED
R4=33K 1/4W 5% C3=47nF 63V MKT Q1=BD679
R5=1.8K 1/2W 5% C4=22uF 25V IC1=4011
D1=1N4148 RL1=12V Relay
Искам осветлението в кухнята или по точно над мивката да се пуска с тъч бутон чрез докосване... докосваш веднъж светва , докосваш втори път изгасва.
Намерих схема в нета и искам да ми кажете дали е коректна.
Схемата е на 12 V ,а аз искам да пускам осветление на 220V луминисцентно осветление , как да го направя това ?
Ето и схемата.
Part List
R1=10M 1/4W 5% R6=1K 1/4W 5% D2=3.9V 0.4W ZENER
R2-3=1M 1/4W 5% C1-2=470nF 63V MKT D3=LED RED
R4=33K 1/4W 5% C3=47nF 63V MKT Q1=BD679
R5=1.8K 1/2W 5% C4=22uF 25V IC1=4011
D1=1N4148 RL1=12V Relay
Прикачен файл
Touch_switch_control.jpg (35.22 KиБ) Видяна 5201 пъти
