Не прави заварката електрода а дъгата дръж по голямо разстояние между електрода и матеряла. Ще стане по добре. Може би самоделката си е добра
Място за идеи и желания за проектиране и изработка на готови проекти.
Билян
- специалист
1980 мнения в "Изработка на инверторен електрожен"
АБВ потребител
- специалист
- Мнения: 719
Колега , при по голямо разтояние , между електрода и детайла отслабва тока и не може да разтопи хубаво материала от електрода. Тук тока е 130 А. Фланеца е дебел и на по слаб ток не става добре. 
АБВ потребител
- специалист
- Мнения: 719
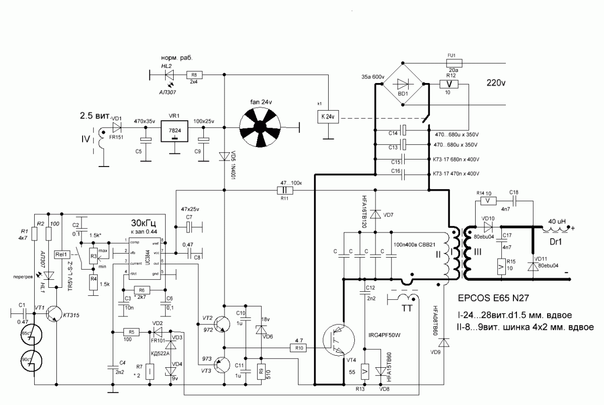
Сега ще усъвършенствам ето тази схема . Тя е като за мен с по елементарни знания
Проста и надежна.Такава трябва да стане.Още сега виждам неща които не са както трябва. Но ще стане и тя машина

еднотактник 1.gif (74.09 KиБ) Видяна 1824 пъти
Прикачен файл:
еднотактник 1.gif (74.09 KиБ) Видяна 1824 пъти
АБВ потребител
- специалист
- Мнения: 719
Колега Raim433, какво стана с твоята схема ,тръгна ли вече или се уплаши от драйвера. 
АБВ потребител
- специалист
- Мнения: 719
Винаги съм се чудел , какво определя мощноста на един трансформатор. Взимам две сърцевини с различни сечения, от еднакъв материал. На една и съща честота и напрежение ги пускам, с еднакви навивки, и се насищат на един и същи ток.А разликата в сърцевините е три пъти, в кв. см.По принцип знам че сечението на трафа определя мощноста му.Странно.
Някой има ли идея от какво зависи мощноста на един траф при определена честота???? Кое всъщност определя каква мощност ще отдаде даден трансформатор при определена честота на тока???
Последна промяна от АБВ потребител на вт фев 18, 2020 9:33 pm, променено общо 1 път.
АБВ потребител
- специалист
- Мнения: 719
Това значи че голямото сечение загрява по малко, или по бавно нагрява и ще издържа по голям ток,за по дълго време, преди да прегрее. Така ли е ,или бъркам??? 
Тема "Изработка на инверторен електрожен" | Включи се в дискусията:
Сподели форума:
Бъди информиран. Следвай "Направи сам" във Facebook:
Намери изпълнител и вдъхновения за дома. Следвай MaistorPlus във Facebook:
Имаш нужда от подходящ професионалист за дома?
- Преустройство, ремонт и реновиране
- ↳ Вашите ремонти
- ↳ Кухня
- ↳ Баня
- ↳ Дневна
- ↳ Спалня
- ↳ Детска
- ↳ Градина
- ↳ Коридор
- ↳ Тераса и балкон
- Направи сам
- ↳ Направи сам
- ↳ Ремонтирай сам
- ↳ Къде е по-евтино?
- ↳ Дърводелство
- ↳ Ел. инструменти
- ↳ Металообработване
- ↳ Конкурс "Направи сам 2012"
- Строителство
- ↳ Всичко за вилата
- ↳ Къщи
- ↳ Саниране
- ↳ Хидроизолация
- ↳ Пасивни и нискоенергийни сгради
- Сухо строителство
- ↳ Окачени тавани
- ↳ Преградни стени и предстенни обшивки
- ↳ Сухи и повдигнати подове
- ↳ Декоративни елементи - колони, трегери, сводове и др.
- ↳ Всичко за гипскартона и гипсфазера
- Въпроси и Отговори
- ↳ Полезни съвети
- ↳ Автомобили
- ↳ Партньори
- ↳ Боядисване и Декориране
- ↳ Вентилация, климатици и термопомпи
- ↳ Водоснабдяване и канализация.
- ↳ Всичко за ремонта
- ↳ Електротехника
- ↳ Отопление
- ↳ Газификация
- ↳ Електроника и Схеми
- ↳ Газобетон
- ↳ От всичко по малко
- ↳ Компютри и периферия
- ↳ Уеб дизайн, PHP, MySQL, JavaScript, HTML..
- ↳ Мобилни устройства, GSM-и
- ↳ Нека се запознаем
- ↳ Recycle Bin
- Статии
- ↳ Практични решения
- ↳ Качване на снимки
- ↳ Какви статии искате?
- ↳ Готварство, туршии и зимнина
- ↳ Отмора и шеги
- ↳ От нищо нещо
- ↳ Не е за вярване
- ↳ Литература
- ↳ Връзки към Интересни сайтове
- Магазин
- ↳ Препоръки и Мнения за он-лайн магазина
- ↳ Крадeни инструменти !!!