Здравейте,
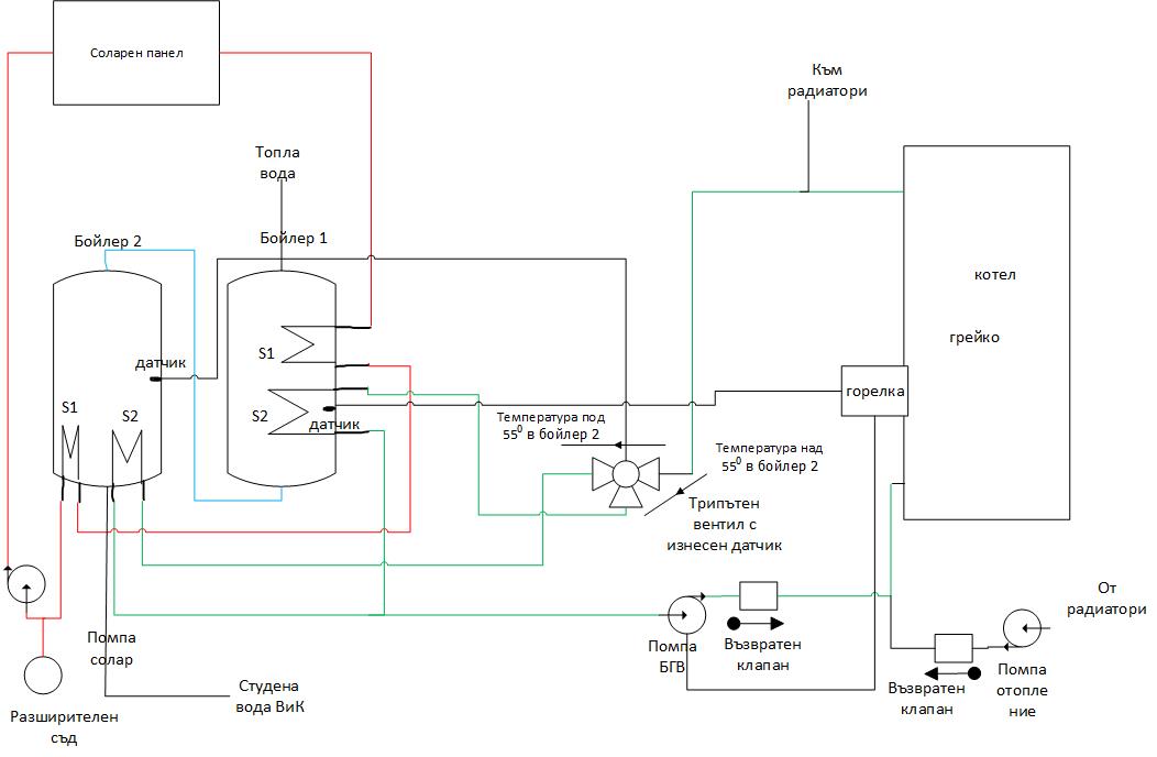
Искам да свържа втори бойлер към съществуваща инсталация. И двата са с по 2 серпентини като втория е правен (не заводски) със изводите на серпентините отдолу. Слънчевия панел го свързвам последователно - първо горната серпентината на бойлер 1(този от който ще се взима топлата вода) след това едната на бойлер 2. Управлението на соларната помпа е диф.термостат с дадчици солар и бойлер 1. Ползвам котел и горелка Грейко РБ20. За захранването на бойлерите от котела(БГВ) смятам да сложа трипътен вентил с изнесен датчик във бойлер 2. Първо ще се загрява бойлер 2 докато не достигне 55 или 60 градуса. Тогава вентила пренасочва загряването към бойлер 1 където има датчик който се свързва към горелката и когато се загрее до зададената температура(около 60) изключва горелката. Идеята е (особено за зимата) горелката да се включи чак когато се изразходи водата от бойлер 2 и част от тази във 1. Моля ви за съвет относно грешки в моите разсъждения и дали ще стане това което съм замислил. Прилагам и схема.
Благодаря.
бгв.jpg (57.15 KиБ) Видяна 1320 пъти
Искам да свържа втори бойлер към съществуваща инсталация. И двата са с по 2 серпентини като втория е правен (не заводски) със изводите на серпентините отдолу. Слънчевия панел го свързвам последователно - първо горната серпентината на бойлер 1(този от който ще се взима топлата вода) след това едната на бойлер 2. Управлението на соларната помпа е диф.термостат с дадчици солар и бойлер 1. Ползвам котел и горелка Грейко РБ20. За захранването на бойлерите от котела(БГВ) смятам да сложа трипътен вентил с изнесен датчик във бойлер 2. Първо ще се загрява бойлер 2 докато не достигне 55 или 60 градуса. Тогава вентила пренасочва загряването към бойлер 1 където има датчик който се свързва към горелката и когато се загрее до зададената температура(около 60) изключва горелката. Идеята е (особено за зимата) горелката да се включи чак когато се изразходи водата от бойлер 2 и част от тази във 1. Моля ви за съвет относно грешки в моите разсъждения и дали ще стане това което съм замислил. Прилагам и схема.
Благодаря.
Прикачен файл:
бгв.jpg (57.15 KиБ) Видяна 1320 пъти