При алармени системи с повече датчици тампер контактите се включват последователно към определена за това зона, което създава някои проблеми:
1. Невъзможност за бърза и лесна идентификация на сработилия тампер контакт/верига.
2. Усложнен монтаж с множество последователни свързвания и бъркотия с кабели.
3. Необходимост от програмно изключване на цялата тампер-зона при необходимост датчикът да бъде отворен/демонтиран за профилактика, ремонт и т.н.
4. ...
5. ...
Тези проблеми лесно могат да бъдат избегнати с просто устройство - "тампер - разширител", което
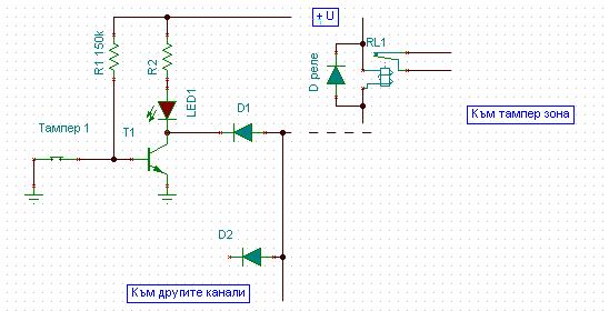
представлява набор от отделни канали, по един за всеки един тампер-контакт. Всеки от каналите е обикновен електронен ключ, изграден с NPN транзистор.

Tamper extender sheme.JPG (31.18 KиБ) Видяна 1116 пъти
В дежурен режим, веригата Б-Е на транзистора е шунтирана от НЗ контакт на тампера и транзисторът е запушен. През веригата на колектора не протича ток, индициращия светодиод не свети, релето не е сработило.
При прекъсване на тампер-веригата транзисторът се отпушва от тока, протичащ през R1 - Б-Е, светодиодът свети, идицирайки проблем, релето сработва и НЗ му контакт отваря зоната на тампера.
Отделните канали са свързани по схема с "опроводено ИЛИ", така че сработването на всеки един от тях предизвиква включване на релето. Диодите Dn осигуряват светването на светодиода само на канала с нарушена тампер-верига.
Схемата се захранва с обичайните 12 В и в дежурен режим консумира нищожен ток (< 100 мкА на канал), а консумацията му при сработване зависи от използваните светодиоди и реле. Транзисторът Т1 e маломощен (при реле с 400+ Омова намотка), но трябва да е с b>300, най-добре тип "Дарлингтон". Може да се използва и транзистор с по-малък коефициент на усилване, но тогава стойността на R1 трябва да се намали, което ще доведе до по-висока консумация в дежурен режим. Стойността на R2 се определя от необходимия за светодиода ток. Диодите Dn са произволни, способни да осигурят необходимия ток в права посока. Цената на елементите е нищожна, а простотата на схемата позволява тя да бъде реализирана от човек без особен опит в електрониката, вкл. върху универсална макетна платка.
При необходимост от временно отваряне на корпуса или демонтиране на датчика, без това да предизвика тревога по тампер в системата, е достатъчно входът да бъде шунтиран върху платката с мостче, джъмпер или DIP ключе (не е показано на схемата). Може да се използва и прекъсване на веригата на изхода - преди или след диода.
Принципно релето може да бъде изключено от схемата, което допълнително ще я опрости. За целта изходът на "опровoденото ИЛИ" вместо към релето се подава директно към избрания зонов вход с или без EOL резистор. В този случай зоната трябва да бъде настроена като НО. Възможна е, разбира се, и замяната на релето с транзисторен ключ.
Схемата не е лишена от недостатъци, като липса на поддръжка на схема с EOL резистор и от там неразпознаване на окъсяване на веригата на тампера, но с подобна задача успешно би се справила и веригата на контакта на датчика. Недостатък също е и липсата на "памет" за временно възникнал проблем в определен канал. Подобна екстра не е невъзможна, с добавяне на някакъв тригер, но това би довело до значително усложняване на схемата, повишаване на цената за реализацията и и консумираният ток.
1. Невъзможност за бърза и лесна идентификация на сработилия тампер контакт/верига.
2. Усложнен монтаж с множество последователни свързвания и бъркотия с кабели.
3. Необходимост от програмно изключване на цялата тампер-зона при необходимост датчикът да бъде отворен/демонтиран за профилактика, ремонт и т.н.
4. ...
5. ...
Тези проблеми лесно могат да бъдат избегнати с просто устройство - "тампер - разширител", което
представлява набор от отделни канали, по един за всеки един тампер-контакт. Всеки от каналите е обикновен електронен ключ, изграден с NPN транзистор.
Прикачен файл:
Tamper extender sheme.JPG (31.18 KиБ) Видяна 1116 пъти
При прекъсване на тампер-веригата транзисторът се отпушва от тока, протичащ през R1 - Б-Е, светодиодът свети, идицирайки проблем, релето сработва и НЗ му контакт отваря зоната на тампера.
Отделните канали са свързани по схема с "опроводено ИЛИ", така че сработването на всеки един от тях предизвиква включване на релето. Диодите Dn осигуряват светването на светодиода само на канала с нарушена тампер-верига.
Схемата се захранва с обичайните 12 В и в дежурен режим консумира нищожен ток (< 100 мкА на канал), а консумацията му при сработване зависи от използваните светодиоди и реле. Транзисторът Т1 e маломощен (при реле с 400+ Омова намотка), но трябва да е с b>300, най-добре тип "Дарлингтон". Може да се използва и транзистор с по-малък коефициент на усилване, но тогава стойността на R1 трябва да се намали, което ще доведе до по-висока консумация в дежурен режим. Стойността на R2 се определя от необходимия за светодиода ток. Диодите Dn са произволни, способни да осигурят необходимия ток в права посока. Цената на елементите е нищожна, а простотата на схемата позволява тя да бъде реализирана от човек без особен опит в електрониката, вкл. върху универсална макетна платка.
При необходимост от временно отваряне на корпуса или демонтиране на датчика, без това да предизвика тревога по тампер в системата, е достатъчно входът да бъде шунтиран върху платката с мостче, джъмпер или DIP ключе (не е показано на схемата). Може да се използва и прекъсване на веригата на изхода - преди или след диода.
Принципно релето може да бъде изключено от схемата, което допълнително ще я опрости. За целта изходът на "опровoденото ИЛИ" вместо към релето се подава директно към избрания зонов вход с или без EOL резистор. В този случай зоната трябва да бъде настроена като НО. Възможна е, разбира се, и замяната на релето с транзисторен ключ.
Схемата не е лишена от недостатъци, като липса на поддръжка на схема с EOL резистор и от там неразпознаване на окъсяване на веригата на тампера, но с подобна задача успешно би се справила и веригата на контакта на датчика. Недостатък също е и липсата на "памет" за временно възникнал проблем в определен канал. Подобна екстра не е невъзможна, с добавяне на някакъв тригер, но това би довело до значително усложняване на схемата, повишаване на цената за реализацията и и консумираният ток.