Всичко свързано с тоците ми е слабост, опитайте се да ме затрудните.
todor.lazarov - напреднал
Искам да попитам имали такъв кит който да се постави на изхода на 48V 10amp литевойдна батерия

Да може да ограничава ползвания максимален ток: например 10амп

т.е. пиковата стойност да не надхвърля 10ампера и да не е бушон

т.е. автоматично да ограничава тока до тази стойност

благодаря предварително
shadow__01 - майстор
todor.lazarov написа:
т.е. пиковата стойност да не надхвърля 10ампера и да не е бушон
Нещо като електронен предпазител ли?
todor.lazarov - напреднал
да.

да не може да се ползва повече от 10 ампера
при надвишаването да се спира ползването на повече от 10 ампера
kozl - майстор
Токоограничител. За имане има. Подобни схеми се ползват за защита на захранванията.
todor.lazarov - напреднал
Може ли схема. Или най добре КИТ който да закупя.

Благодаря.
ivan_v - специалист
todor.lazarov написа:
да.

да не може да се ползва повече от 10 ампера
при надвишаването да се спира ползването на повече от 10 ампера
Трябва ти схема,която при достигане на 10А да изключва батерията или токът от 10А да продължава да тече независимо,колко нискоомен става консуматора?
Ако е второто схемата е нещо такова:
На схемата( която е примерна, да не я копираш директно) R1 даже е излишен. Токът през R2 и β на транзистора определят максималния изходен ток.
При 48V и 10А транзисторите трябва да са няколко и да са монтирани на сериозен радиатор.
Докато токът е по-малък от максималния ( да кажем 9А от максимални 10А) няма почти никакви загуби,защото транзисторът е наситен.

Прикачен файл

NZMVg.png
NZMVg.png (13.97 KиБ) Видяна 2273 пъти
kozl - майстор
Това за примерна схема не става. И светодиода е излишен и товара не е означен.
За употребата на коефициента на усилване на транзистора е идейно, но аз не съм сигурен до колко е надежно в конкретното питане :?
todor.lazarov - напреднал
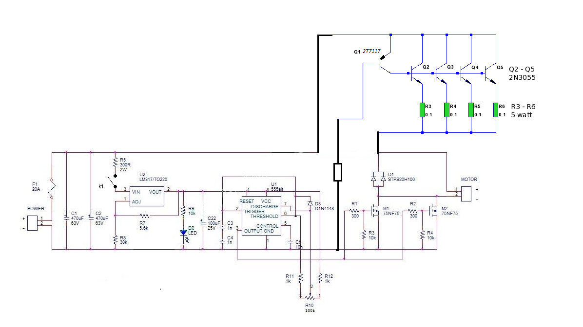
Нека бъда по конкретен

Имам шим (таймер 555 с мосфети) който управлява един DC мотор

батерията е 48V Литевойдна
мотора и той е 48V 250W

Тъй като шима няма товарозащита. Интересуваш се как да защитя мотора от прекомерен ток. да кажем 10 ампера
при достигане на 10 ампера да не може да се качва ампеража на горе.

Ето и схемата
http://chepelare-bg.net/PWM.jpg

ако не може дирекно в схемата то на входа на шима

Благодаря още веднъж
kozl - майстор
По твоите разсъждения колко ще е тока през Q1?
Аз имам 2N3055 с коеф.на усилване 15-20. Да приемем 20. И да приемем, че четирите са еднакви. Това прави 10/20=0,5А ток през Q1.
И понеже Q1 e дарлингтон, т.е. два транзистора в един, коеф.на усилване сигурно е над 200 или приблизително съпротивлението в базата =48/(0,5/200)=19,2 килоома :? :? :? :? :? :?
На теория изглежда може и да стане. На практика аз не съм пробвал :sad:

Тема "Имали такова нещо: защита от максимален ток на батерия" | Включи се в дискусията:


Сподели форума:

Бъди информиран. Следвай "Направи сам" във Facebook:

Намери изпълнител и вдъхновения за дома. Следвай MaistorPlus във Facebook: