Всичко свързано с тоците ми е слабост, опитайте се да ме затрудните.
thebugger - специалист
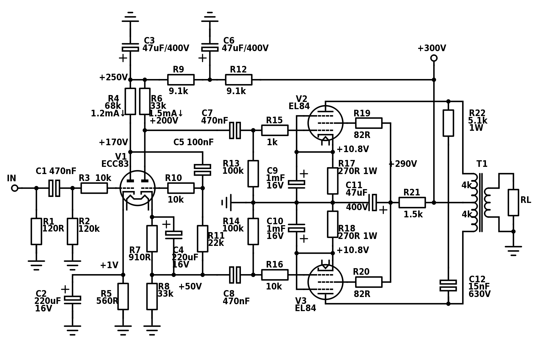
Аз направих по хубава схема мисля, само искам да я направя UL и за това трябва да направя друг трансформатор. Само не мога да разбера концепцията за секционирането на намотките, дори и след като разгледах статията. Иначе, ето тази схема разработих.

Прикачен файл

tubeampfinal.png
lyubohar - майстор
Много смело твърдение.
Схемата и трансформатора в статията,която ти дадох е точно за ултралинейно(UL) свързване.
А автора е един от най добрите в областа на ламповите усилватели.
Да не казвам по силни думи.
thebugger - специалист
Не, аз за автора не казвам нищо, личи си че е направил много лампови изпълнения, но той си казва, че тази схема е за лесно изпълнение по скоро,не ме плаши по сложното мене и си направих малко по различна. Все тая, схемата не е важна, а и забелязах къде са евентуалните грешки за които говориш (катодните резистори на мощните лампи). Само секционирането ме притеснява, че нещо не мога до го схвана по картинката.
lyubohar - майстор
Не са катодните резистори.
Ето ти оправените неща:
Ще си ги откриеш сам.

Прикачен файл

fig1[1].jpg
tzetz009 - специалист
Това R22-C12 за какво ти е ? Да не се самовъзбуди усилвателя ?
thebugger - специалист
Има някои неща, които не ми харесват по схемата обаче и неща които ми харесват. За катодните резистори, най вероятно е искал да вкара усилвателя в клас АБ, така че това е ок, колкото по дълбоко в клас АБ толкова по добре, но нещо режимът на предусилвателя ми се струва странен (640кома за аноден резистор, аз го правя възможно най ниско, защото от там много термичен шум ми влиза). И също бих увеличил стойността на R12 на около 10кома, защото входния капацитет на изходната лампа може да шунтира катода на фазоразделителя по AC и да предизвика неравномерно високочестотно усилване между катода и анода. Все тая, схемата наистинс е хубава, мойта е доста подобна, само първите две стъпала не са галванично свързани. Върху трафа съм се фокусирал сега. Значи аз мисля да направя секционирането така.

Прикачен файл

Zombo_Meme_05112016193933.jpg
Zombo_Meme_05112016193933.jpg (53.2 KиБ) Видяна 1933 пъти
Последна промяна от thebugger на съб ное 05, 2016 10:00 pm, променено общо 3 пъти.
thebugger - специалист
R22-C22 е против самовъзбуждане на трансформатора. Само че ще трябва малко да я променя тази верига, в момента е за много ниска честота, трябва да я вдигна за 10-15kHz, ще го променя на 3.9кома и 2.2nF. За усилвателя съм взел само една мярка от ВЧ самовъзбуждане и това е повишената стойност на R16.
tzetz009 - специалист
Че той трафа ще се самовъзбужда винаги ? Секционирането намалява този ефект , намалява се капацитета между отделните навивки на бобината - учи се втори курс в даскалото по електротехника !
thebugger - специалист
Иначе тя схемата ми е готова аз и направих и платка даже по нея, само не съм дал в тази схема индикаторната лампа дето сложих

Прикачен файл

ZomboMeme 05112016221314.jpg
ZomboMeme 05112016221314.jpg (64.74 KиБ) Видяна 1923 пъти

Прикачен файл

ZomboMeme 05112016221335.jpg
ZomboMeme 05112016221335.jpg (68.08 KиБ) Видяна 1923 пъти

Прикачен файл

ZomboMeme 05112016221351.jpg
ZomboMeme 05112016221351.jpg (64.32 KиБ) Видяна 1923 пъти

Прикачен файл

ZomboMeme 05112016221402.jpg
ZomboMeme 05112016221402.jpg (98.49 KиБ) Видяна 1923 пъти
thebugger - специалист
Да знам, това е допълнителна защита, защото тия фабричните трафове не знам колко качествено са ги направили и какво секциониране имат. На моя траф ще я махна тая зобел верига.

Тема "Изчисляване на изходен трансформатор" | Включи се в дискусията:


Сподели форума:

Бъди информиран. Следвай "Направи сам" във Facebook:

Намери изпълнител и вдъхновения за дома. Следвай MaistorPlus във Facebook: