Честно казано си мисля , че досега аудиоманиаците трябваше да въведат половин-метрови магнитопроводи с няколко пласта с различно "мю" , а те все тъпчат на едно място !!!!!

Всичко свързано с тоците ми е слабост, опитайте се да ме затрудните.
tzetz009
- специалист
30 мнения в "Изчисляване на изходен трансформатор"
thebugger
- специалист
- Мнения: 455
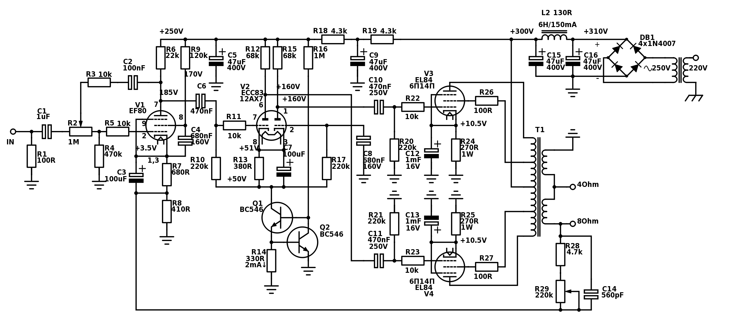
Нещо обаче не ми е ясно по тази схема дето ми я даде любо, как катодните резистори ще са 130ома? Това ще покачи проводимостта на лампите на около 80мА и при захранване 300V, ще отделят 24W всяка. Аз EL84 никога не съм виждал да я ползват на двойна максимално допустима мощност. Защо са по 130ома тези резистори?
lyubohar
- майстор
- Мнения: 2205
Ако визираш схемата,към която дадох линк там катодните резистори са 150oмa.
Отвори справочника за EL84 и ще видиш,че катодните резистори трябва да са 130ома.
За пуш-пул-за 2 по 36(46)мА.
В почти всички подобни схеми са с такава,или близка стойност.
Не съм силен в теорията и някой друг ще разясни.
А иначе с тези лампи в пуш-пул съм изкарвал до 40вата.
Не само съм изкарвал,а и съм свирил с години.
Но това е офтопик,да не стане повод за спорове.
Отвори справочника за EL84 и ще видиш,че катодните резистори трябва да са 130ома.
За пуш-пул-за 2 по 36(46)мА.
В почти всички подобни схеми са с такава,или близка стойност.
Не съм силен в теорията и някой друг ще разясни.
А иначе с тези лампи в пуш-пул съм изкарвал до 40вата.
Не само съм изкарвал,а и съм свирил с години.
Но това е офтопик,да не стане повод за спорове.
thebugger
- специалист
- Мнения: 455
Не със 2хЕL84 няма как да изкараш 40W. Може би имаш предвид EL34 името е доста близко. EL84 имат максимална анодна разсейвана мощност 12W. При пуш пул общо 24W. Да речеме идеален клас Б има КПД 70%, значи най-много можеш да изкараш 17W в този режим. А иначе по каталожни данни го дават катодния резистор 270ома при отделно или 130ома при общо свързани катоди, но това е за клас B. Не съм сигурен точно колко ще им придърпа режимите, но ми се струва ниска стойност.
П.С. Да, сега изчислих какъв ще е режима и на схемата пише 7.8V на катода при 150ома. 7.8/150=52mA катоден ток. Захранването е 310V. 310-7.8V=302V. И сега за разсейваната мощност при покой Po=302.0.052=15.7W. С около 4W е по висок режима от максимално допустимия за лампите. Може и да издържат, обаче не бих си изнасилвал новата групирана двойка още от началото, по натам.
П.С. Да, сега изчислих какъв ще е режима и на схемата пише 7.8V на катода при 150ома. 7.8/150=52mA катоден ток. Захранването е 310V. 310-7.8V=302V. И сега за разсейваната мощност при покой Po=302.0.052=15.7W. С около 4W е по висок режима от максимално допустимия за лампите. Може и да издържат, обаче не бих си изнасилвал новата групирана двойка още от началото, по натам.
lyubohar
- майстор
- Мнения: 2205
Колега,където си се запътил някои се връщаме от там.
Преди 40 години нямаше мощни усилватели.
И се чудехме как да надвикаме барабаниста.
Имах MV3 за бас-12.5W.(То други усилватели освен този и регенти нямаше.)
В сп.Радио,телевизия електроника(кн.1/1974г).имаше преработка на подобни усилватели от инж.Ил.Петрушев.
С преработка на анодното-изправяне чрез двупътен изправите се вдигаше от 300V на 700V.
На мрежовия се навиваше допълнителна намотка за преднапрежение.
Получаваше се мощност-40/60W.
С регент 30 (2 по EL34) се стигашe 100/140W.
Съответно се сменяха често крайните лампи,че работеха на ужасен режим.
Сега е лесно-едно транзисторно кубе 10-15кг.и ето 100W.
Преди 40 години нямаше мощни усилватели.
И се чудехме как да надвикаме барабаниста.
Имах MV3 за бас-12.5W.(То други усилватели освен този и регенти нямаше.)
В сп.Радио,телевизия електроника(кн.1/1974г).имаше преработка на подобни усилватели от инж.Ил.Петрушев.
С преработка на анодното-изправяне чрез двупътен изправите се вдигаше от 300V на 700V.
На мрежовия се навиваше допълнителна намотка за преднапрежение.
Получаваше се мощност-40/60W.
С регент 30 (2 по EL34) се стигашe 100/140W.
Съответно се сменяха често крайните лампи,че работеха на ужасен режим.
Сега е лесно-едно транзисторно кубе 10-15кг.и ето 100W.
thebugger
- специалист
- Мнения: 455
Е със EL34 можеш най спокойно да си изкараш тези мощности. С удвоители номера съм го правил, но съвсем за кратко, когато още нямах хубав траф, но със EL84 няма как да изкараш повече от 17W, без да надвишиш възможностите и. Чувал съм някои лампови усилватели за китара че вадят 24W с EL84, но те работят напълно в клас Б с почти никакъв ток на покой, за да не държат лампите постоянно под стрес и все пак не издържат много дълго. А иначе моите лампи имат някакъв син оттенък между катода и анода, но бях чел че това е даже хубаво, значи че са много добре вакумирани или нещо. Но нещо странно ми се струва този режим с 150омовия резистор. Като гледам спецификацията на лампите го има този режим даден, и пише че максималния ток в пиков момент е 57мА. 57мА върху 130ома ти е 7.4V a в спецификацията дават 10Vефф за максимална мощност. Това значи че решетката в някои моменти ще е с 3.6V по положителна от катода, а това не знам как би се отразило.
П.С. С транзистори вече има и клас Д усилватели и е много подобрено съотношението тегло/мощност, 100V можеш да изкараш и от 1кг усилвател, обаче няма магия в това, лампите си е друго нещо. Звука е много по добър и то не защото съм склонен да вярвам на общо приетата пропаганда, а от лични наблюдения го установявам.
П.С. С транзистори вече има и клас Д усилватели и е много подобрено съотношението тегло/мощност, 100V можеш да изкараш и от 1кг усилвател, обаче няма магия в това, лампите си е друго нещо. Звука е много по добър и то не защото съм склонен да вярвам на общо приетата пропаганда, а от лични наблюдения го установявам.
lyubohar
- майстор
- Мнения: 2205
http://publ.lib.ru/ARCHIVES/R/''Radio,_ ... .html#1972
Ето линк към списания Радио,телевизия,електроника.
Навремето трябваше да си ги купуваме.
Мазето ми е пълно.
Сега на една педя разстояние-безплатно.
Всичко,което си човъркаме и коментираме го има там.
Нищо ново в ламповата схемотехника.
Колкото за 150-те,или 130-те ома.Ами пусни го стъпалото и мери.
Гледам,че и в един друг форум пишеш.
Даже един от най уважаваните ламповици ти е обърнал внимание.
И вече имаш педупреждение.
Повече чети.Всичко което питаш го има някъде написано.
И за изходните трансформатори.Има търсачка.
Ето линк към списания Радио,телевизия,електроника.
Навремето трябваше да си ги купуваме.
Мазето ми е пълно.
Сега на една педя разстояние-безплатно.
Всичко,което си човъркаме и коментираме го има там.
Нищо ново в ламповата схемотехника.
Колкото за 150-те,или 130-те ома.Ами пусни го стъпалото и мери.
Гледам,че и в един друг форум пишеш.
Даже един от най уважаваните ламповици ти е обърнал внимание.
И вече имаш педупреждение.
Повече чети.Всичко което питаш го има някъде написано.
И за изходните трансформатори.Има търсачка.
thebugger
- специалист
- Мнения: 455
Интересен линк със тия списания, ще разгледам какво има там, а само едно пояснение още. В спецификацията на Филипс (Mullard мисля навремето), пише че на 130ома, тока на покой е около 40мА, и при 270ома също е толкова, но при 270ома го водят клас Б, защо така се получава?
П.С. Оказва се в спецификацията 130омовия резистор е за общо свързани катоди, така че разбрах защо е така, но го виждам и в разни схеми по 150ома при отделни катоди, сигурно няма особено значение дали превишаваш максималната разсейвана мощност с 4-5W и затова така го правят, иначе не мога да си го обясня.
П.С. Оказва се в спецификацията 130омовия резистор е за общо свързани катоди, така че разбрах защо е така, но го виждам и в разни схеми по 150ома при отделни катоди, сигурно няма особено значение дали превишаваш максималната разсейвана мощност с 4-5W и затова така го правят, иначе не мога да си го обясня.
thebugger
- специалист
- Мнения: 455
Здравейте, мисля че темата доста добре я изчерпахме, че даже и някои неща по между другото обсъдихме, последно реших че нещо такова ще правя. Учудващо забелязах че на EF80 има една част от характеристиката и, която е изключително линейна и реших да я използвам нея за предусилвател. Само ако може едно последно мнение по схемата, в общи линии ,,ДА'' или ''НЕ,, и смятам да затвориме темата. Идеята е усилвателя да се представя Hi-Fi
Тема "Изчисляване на изходен трансформатор" | Включи се в дискусията:
Сподели форума:
Бъди информиран. Следвай "Направи сам" във Facebook:
Намери изпълнител и вдъхновения за дома. Следвай MaistorPlus във Facebook:
Имаш нужда от подходящ професионалист за дома?
- Преустройство, ремонт и реновиране
- ↳ Вашите ремонти
- ↳ Кухня
- ↳ Баня
- ↳ Дневна
- ↳ Спалня
- ↳ Детска
- ↳ Градина
- ↳ Коридор
- ↳ Тераса и балкон
- Направи сам
- ↳ Направи сам
- ↳ Ремонтирай сам
- ↳ Къде е по-евтино?
- ↳ Дърводелство
- ↳ Ел. инструменти
- ↳ Металообработване
- ↳ Конкурс "Направи сам 2012"
- Строителство
- ↳ Всичко за вилата
- ↳ Къщи
- ↳ Саниране
- ↳ Хидроизолация
- ↳ Пасивни и нискоенергийни сгради
- Сухо строителство
- ↳ Окачени тавани
- ↳ Преградни стени и предстенни обшивки
- ↳ Сухи и повдигнати подове
- ↳ Декоративни елементи - колони, трегери, сводове и др.
- ↳ Всичко за гипскартона и гипсфазера
- Въпроси и Отговори
- ↳ Полезни съвети
- ↳ Автомобили
- ↳ Партньори
- ↳ Боядисване и Декориране
- ↳ Вентилация, климатици и термопомпи
- ↳ Водоснабдяване и канализация.
- ↳ Всичко за ремонта
- ↳ Електротехника
- ↳ Отопление
- ↳ Газификация
- ↳ Електроника и Схеми
- ↳ Газобетон
- ↳ От всичко по малко
- ↳ Компютри и периферия
- ↳ Уеб дизайн, PHP, MySQL, JavaScript, HTML..
- ↳ Мобилни устройства, GSM-и
- ↳ Нека се запознаем
- ↳ Recycle Bin
- Статии
- ↳ Практични решения
- ↳ Качване на снимки
- ↳ Какви статии искате?
- ↳ Готварство, туршии и зимнина
- ↳ Отмора и шеги
- ↳ От нищо нещо
- ↳ Не е за вярване
- ↳ Литература
- ↳ Връзки към Интересни сайтове
- Магазин
- ↳ Препоръки и Мнения за он-лайн магазина
- ↳ Крадeни инструменти !!!