Имам лошия навик като влизам в банята да оставям бойлера включен. Поинтересувах се относно дефектнотоковите защити и се оказа, че при мен неможе да се монтира такава. И сега идеята ми е да свържа бойлера през контактор който да се управлява от осветлението на банята. И като съм в банята при светната крушка бойлера да се изключва . Като загася лампата да се включи отново. Някой ако може да обясни как може да стане това. Някаква схема как да го направя и някакви насоки за контактор.
Всичко свързано с тоците ми е слабост, опитайте се да ме затрудните.
37 мнения в "Свързване на бойлер"
- Мнения: 2
Това с девиатора не ми е удачно по ред причини свързани с изпълнението.
fox_vt
- майстор
- Мнения: 3640
Вариант едно, ако ключа на лампата прекъсва фазата вземаш фаза от там до контактора. Като светнеш лампата контактора включва и понеже си свързал фазата на бойлера на нормално затворения контакт той спира.
Вариант две, фото реле при засичане на светлина действа по аналогичен начин.
Вариант три,със датчик за движение схемата е същата.
Вариант три ,датчик за поток при пускане на вода някъде бойлера спира. Това е най лесния с най малко къртене начин .
Варианти много изпълнението е проблем.
Вариант две, фото реле при засичане на светлина действа по аналогичен начин.
Вариант три,със датчик за движение схемата е същата.
Вариант три ,датчик за поток при пускане на вода някъде бойлера спира. Това е най лесния с най малко къртене начин .
Варианти много изпълнението е проблем.
speka_rs
- майстор
- Мнения: 1081
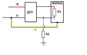
Аз да попитам само защо да не може да се направи дефектно токова защита? Просто си извеждаш изкуствено заземление преди дефктно токовата защита и след нея вече 3 кабела към бойлера. Ако трябва да снимам в къщи бойлера.

download.png (4.31 KиБ) Видяна 2634 пъти
п.с. вместо фурна слагаш бойлер и R2 показва, кога ще отвори дефектно токовата защита.
Прикачен файл:
download.png (4.31 KиБ) Видяна 2634 пъти
п.с. вместо фурна слагаш бойлер и R2 показва, кога ще отвори дефектно токовата защита.
Тема "Свързване на бойлер" | Включи се в дискусията:
Сподели форума:
Бъди информиран. Следвай "Направи сам" във Facebook:
Намери изпълнител и вдъхновения за дома. Следвай MaistorPlus във Facebook:
Имаш нужда от подходящ професионалист за дома?
- Преустройство, ремонт и реновиране
- ↳ Вашите ремонти
- ↳ Кухня
- ↳ Баня
- ↳ Дневна
- ↳ Спалня
- ↳ Детска
- ↳ Градина
- ↳ Коридор
- ↳ Тераса и балкон
- Направи сам
- ↳ Направи сам
- ↳ Ремонтирай сам
- ↳ Къде е по-евтино?
- ↳ Дърводелство
- ↳ Ел. инструменти
- ↳ Металообработване
- ↳ Конкурс "Направи сам 2012"
- Строителство
- ↳ Всичко за вилата
- ↳ Къщи
- ↳ Саниране
- ↳ Хидроизолация
- ↳ Пасивни и нискоенергийни сгради
- Сухо строителство
- ↳ Окачени тавани
- ↳ Преградни стени и предстенни обшивки
- ↳ Сухи и повдигнати подове
- ↳ Декоративни елементи - колони, трегери, сводове и др.
- ↳ Всичко за гипскартона и гипсфазера
- Въпроси и Отговори
- ↳ Полезни съвети
- ↳ Автомобили
- ↳ Партньори
- ↳ Боядисване и Декориране
- ↳ Вентилация, климатици и термопомпи
- ↳ Водоснабдяване и канализация.
- ↳ Всичко за ремонта
- ↳ Електротехника
- ↳ Отопление
- ↳ Газификация
- ↳ Електроника и Схеми
- ↳ Газобетон
- ↳ От всичко по малко
- ↳ Компютри и периферия
- ↳ Уеб дизайн, PHP, MySQL, JavaScript, HTML..
- ↳ Мобилни устройства, GSM-и
- ↳ Нека се запознаем
- ↳ Recycle Bin
- Статии
- ↳ Практични решения
- ↳ Качване на снимки
- ↳ Какви статии искате?
- ↳ Готварство, туршии и зимнина
- ↳ Отмора и шеги
- ↳ От нищо нещо
- ↳ Не е за вярване
- ↳ Литература
- ↳ Връзки към Интересни сайтове
- Магазин
- ↳ Препоръки и Мнения за он-лайн магазина
- ↳ Крадeни инструменти !!!
