За кутия използвах корпуса на повреден руски осцилоскоп САГА.Батариите ги поставих за захранване на ампер и волт-метъра.Колеги които са ползвали панел-метри на базата на ICL 7106 знаят , че са много чувствителни към захранване от мрежата.Имам няколко неуспешни опита да ги захраня през изправител,затова където ги ползвам ги захранвам с една 9V батерия.На едно лаб. захранване са вече повече от 2 години без да сменям батерия.
От мобилни телефони до цифрови камери
zhivko
- помощник
294 мнения в "Схема на зарядно"
pansim
- майстор
- Мнения: 1291
zhivko написа:Батариите ги поставих за захранване на ампер и волт-метъра.Колеги които са ползвали панел-метри на базата на ICL 7106 знаят , че са много чувствителни към захранване от мрежата.Имам няколко неуспешни опита да ги захраня през изправител,затова където ги ползвам ги захранвам с една 9V батерия.Направо ме разби с това изказване. Имам такива панелчета на самоделен лаболаторен регулируем токоизточник, и си работи с отделно захранване без проблем.
- Мнения: 5
Здравейте,
Може ли да се преработи импулсен трансформатор 12V 105W за захранване на лунички в зарядно за зареждане на автомобилни акумулатори около 5А? Ако някой е правил опити или е направил подобно нещо, моля да сподели своя опит. Ще ви бъда безкрайно благодарен!
Може ли да се преработи импулсен трансформатор 12V 105W за захранване на лунички в зарядно за зареждане на автомобилни акумулатори около 5А? Ако някой е правил опити или е направил подобно нещо, моля да сподели своя опит. Ще ви бъда безкрайно благодарен!
pansim
- майстор
- Мнения: 1291
beron1 написа:Здравейте,Ето ти линк с преобразуване на подобни "трафчета"
Може ли да се преработи импулсен трансформатор 12V 105W за захранване на лунички в зарядно за зареждане на автомобилни акумулатори около 5А? Ако някой е правил опити или е направил подобно нещо, моля да сподели своя опит. Ще ви бъда безкрайно благодарен!
Мен ако питаш - няма да се получи нищо читаво като зарядно. Все пак трябва да има ограничение по ток в началото на заряда и ограничение по напрежение в края на зареждането.
Ама това търсиш -заповядай:
http://oldoctober.com/ru/smps/
jojovr
- специалист
- Мнения: 56
Аз също направих схемата от началото на темата, като си позволих малко да я преработя.
Бях прочел някъде в "дебелите книги", че след основното зареждане е хубаво да се направи дозаряд с малък ток, например 100 - 150 mA за няколко часа. Така се получавало истински пълен заряд.
Забелязах такава функция и при някои съвременни зарядни устройства.
Също така след изключването на заряда, напрежението на акумулатора от 14.4 V започва да пада прогресивно надолу.
Ето защо реших да преработя малко схемата и да добавя автоматичен "дозаряд" след изключването на основния заряд при достигане на 14.4 V.
В моя случай, 45 Ah акумулатор, за дозаряд е необходим ток - max. 450 mA.
Е, аз избрах компромисен вариант 142 mA.
Като се има в предвид от практиката, че след изключване при 14.4 V, напрежението на акумулатора пада за 2-3 часа до 12.5V - 12.6V, тоест не е зареден на 100% (все пак целим 13.2V), смятам, че с дозаряд хем няма да превиша максималното допустимо напрежение от 14.4V, хем ще "донапомпам" капацитета по-близо до 100%.
Също така няма да се притеснявам, ако забравя да изключа зарядното и закъснея с няколко часа...
Ето и резултата:
20140422_0830411.jpg (46.52 KиБ) Видяна 4816 пъти
Бях прочел някъде в "дебелите книги", че след основното зареждане е хубаво да се направи дозаряд с малък ток, например 100 - 150 mA за няколко часа. Така се получавало истински пълен заряд.
Забелязах такава функция и при някои съвременни зарядни устройства.
Също така след изключването на заряда, напрежението на акумулатора от 14.4 V започва да пада прогресивно надолу.
Ето защо реших да преработя малко схемата и да добавя автоматичен "дозаряд" след изключването на основния заряд при достигане на 14.4 V.
В моя случай, 45 Ah акумулатор, за дозаряд е необходим ток - max. 450 mA.
Е, аз избрах компромисен вариант 142 mA.
Като се има в предвид от практиката, че след изключване при 14.4 V, напрежението на акумулатора пада за 2-3 часа до 12.5V - 12.6V, тоест не е зареден на 100% (все пак целим 13.2V), смятам, че с дозаряд хем няма да превиша максималното допустимо напрежение от 14.4V, хем ще "донапомпам" капацитета по-близо до 100%.
Също така няма да се притеснявам, ако забравя да изключа зарядното и закъснея с няколко часа...
Ето и резултата:
Прикачен файл:
20140422_0830411.jpg (46.52 KиБ) Видяна 4816 пъти
kr1100
- майстор
- Мнения: 5069
beron1 написа:Здравейте,Да, но зависи от трафа. Има различни трафове. Някои са с изолация върху първичната намотка.При такив вторичната намотка е с 2 проводника- разделят така, че да се получи намотка със средна точка. Донавиват се 1-2 навивки за повишаване на напрежението. 2 пътно изправяне със Шотки диоди в 1 корпус /под 2лв/.
Може ли да се преработи импулсен трансформатор 12V 105W за захранване на лунички в зарядно за зареждане на автомобилни акумулатори около 5А? Ако някой е правил опити или е направил подобно нещо, моля да сподели своя опит. Ще ви бъда безкрайно благодарен!
Има други трафове без изолация в/у първичната, а вторичната навита с изолиран едножилен проводник- там е по-трудно. В момента бая на 1 такъв. Не се събира втората част от намотката заради дебелата изолация и май ще мина на вариант изолация в/у първичната и отгоре с бобинажен емайллак.
Има 1 пост на 'Добромирски" в VW форума./ - http://www.vwclub.bg/forum/viewtopic.ph ... 0&start=30
Прочети я.
batVenci
- специалист
- Мнения: 118
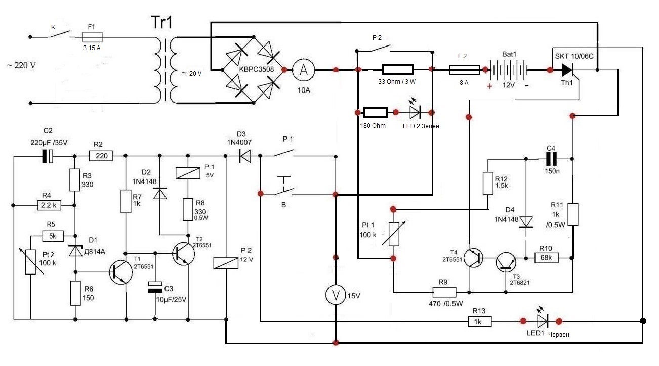
teon написа:http://www.vwclub.bg/forum/download/fil ... &id=172731Виждам, че публикуваната от мен схема във VW форума е дошла и в този форум. Там с колегите сме разисквали нещата доста подробно. Срещал съм през годините доста схеми на зарядни за акумулатори, но по-проста работеща (акумулатора да се зарежда максимално без да прекипява) не съм срещал. Затова я публикувах, за да може всеки да си направи лесно, правилно работещо, зарядно за автомобилния си акумулатор...
Схемата е публикувана тук:
http://www.vwclub.bg/forum/viewtopic.ph ... 0%BE%D1%80
Ако може някой разбиращ да я коментира по отношение на работоспособност...надеждност...
Тема "Схема на зарядно" | Включи се в дискусията:
Сподели форума:
Бъди информиран. Следвай "Направи сам" във Facebook:
Намери изпълнител и вдъхновения за дома. Следвай MaistorPlus във Facebook:
Имаш нужда от подходящ професионалист за дома?
- Преустройство, ремонт и реновиране
- ↳ Вашите ремонти
- ↳ Кухня
- ↳ Баня
- ↳ Дневна
- ↳ Спалня
- ↳ Детска
- ↳ Градина
- ↳ Коридор
- ↳ Тераса и балкон
- Направи сам
- ↳ Направи сам
- ↳ Ремонтирай сам
- ↳ Къде е по-евтино?
- ↳ Дърводелство
- ↳ Ел. инструменти
- ↳ Металообработване
- ↳ Конкурс "Направи сам 2012"
- Строителство
- ↳ Всичко за вилата
- ↳ Къщи
- ↳ Саниране
- ↳ Хидроизолация
- ↳ Пасивни и нискоенергийни сгради
- Сухо строителство
- ↳ Окачени тавани
- ↳ Преградни стени и предстенни обшивки
- ↳ Сухи и повдигнати подове
- ↳ Декоративни елементи - колони, трегери, сводове и др.
- ↳ Всичко за гипскартона и гипсфазера
- Въпроси и Отговори
- ↳ Полезни съвети
- ↳ Автомобили
- ↳ Партньори
- ↳ Боядисване и Декориране
- ↳ Вентилация, климатици и термопомпи
- ↳ Водоснабдяване и канализация.
- ↳ Всичко за ремонта
- ↳ Електротехника
- ↳ Отопление
- ↳ Газификация
- ↳ Електроника и Схеми
- ↳ Газобетон
- ↳ От всичко по малко
- ↳ Компютри и периферия
- ↳ Уеб дизайн, PHP, MySQL, JavaScript, HTML..
- ↳ Мобилни устройства, GSM-и
- ↳ Нека се запознаем
- ↳ Recycle Bin
- Статии
- ↳ Практични решения
- ↳ Качване на снимки
- ↳ Какви статии искате?
- ↳ Готварство, туршии и зимнина
- ↳ Отмора и шеги
- ↳ От нищо нещо
- ↳ Не е за вярване
- ↳ Литература
- ↳ Връзки към Интересни сайтове
- Магазин
- ↳ Препоръки и Мнения за он-лайн магазина
- ↳ Крадeни инструменти !!!